首 页
新闻中心
期刊中心
急诊学科
学术会议
专家名录
资源导航
急救自救
关于我们
现在位置是:
首 页
>>
关键字:
----行业快讯
----学术动态
----学会通知
----文章推荐
----专家课堂
--------教学视频
--------影像教室
--------马里兰医学院急诊必知
------------气道管理
------------心脏病
------------危重病
------------皮肤病
------------内分泌病
------------耳鼻喉病
------------胃肠病
------------老年病
------------血液和肿瘤病
------------感染性疾病
------------国际区域性疾病
------------医疗法规
------------医学教育
------------神经疾病
------------妇产科疾病
------------眼科疾病
------------骨科急诊
------------儿科急诊
------------药物与治疗
------------急诊操作
------------精神病
------------呼吸系统急诊
------------药物中毒
------------外伤
------------泌尿系急诊
------------血管系统急诊
------------典型病例
------------灾难医学
--------每日一题
------------创伤篇
------------中毒篇
------------危重病篇
------------气道管理篇
------------心血管篇
------------灾难医学
----复苏
--------学科动态
--------推荐文章
----创伤
--------学科动态
--------推荐文章
----中毒
--------学科动态
--------推荐文章
----危重病
--------学科动态
--------推荐文章
----院前急救
--------学科动态
--------推荐文章
----儿科急诊
--------学科动态
--------推荐文章
----灾难医学
--------学科动态
--------推荐文章
----急诊质控
--------学科动态
--------推荐文章
----急诊护理
--------学科动态
--------推荐文章
----急诊流行病学
--------学科动态
--------推荐文章
----公共卫生
--------学科动态
--------推荐文章
----医学会议
----培训信息
----急诊质控
----急诊流行病学
----急诊杂志编委会
----学会组织
----药物手册
--------毒物库
----医学名词
--------英汉词典
----医学图库
----自救互救
----灾难自救
----中毒自救
----咬螫伤急救
----急症急救
----医学电子书
----讲座课件
----标准与指南
----教学课件
用户登录
用户名:
密 码:
新用户注册>>
取回密码>>
在线期刊
当前期刊
下期预览
过刊搜索
全年目录
按内容分类浏览
全文下载排行
文章被引情况
编辑推荐
指南共识
罕见病例文章
期刊中心
2022年第31卷第6期
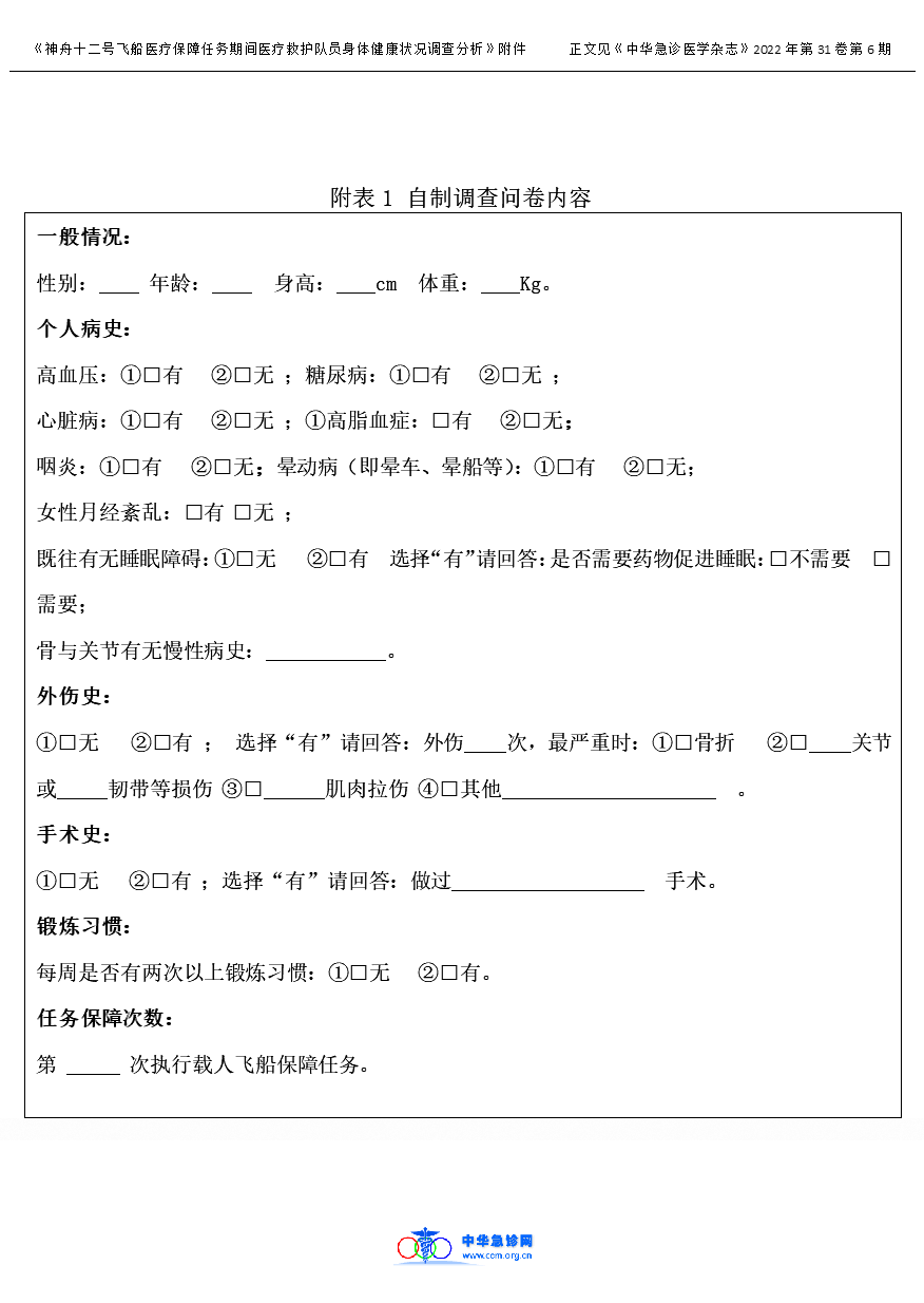
神舟十二号飞船医疗保障任务期间医疗救护队员身体健康状况调查分析
Investigation and Analysis of the Health Status of Medical Rescue Teammates during the Medical Rescue Support Mission of Shenzhou-12 Spacecraft
作者:何禹,谭荣,赵蓓,刘骥,李连勇,娄晓同
发布日期:2022-05-30
何禹,谭荣,赵蓓,刘骥,李连勇,娄晓同. 神舟十二号飞船医疗保障任务期间医疗救护队员身体健康状况调查分析[J]. 中华急诊医学杂志, 2022,31 (6):751-754.
DOI号:
关键词:
神舟十二号飞船
训练
疾病预防
戈壁沙漠
Rhtml全文
下载pdf全文(1264)
导出Endnote格式
加入收藏
点赞
上一篇:空间站任务医疗救护保障护理体会
所在期
2022-6期
下一篇:儿童重症难治性支原体肺炎临床特征与合并肺外器官功能障碍危险因素分析