现在位置是:首 页 >> 
关键字:
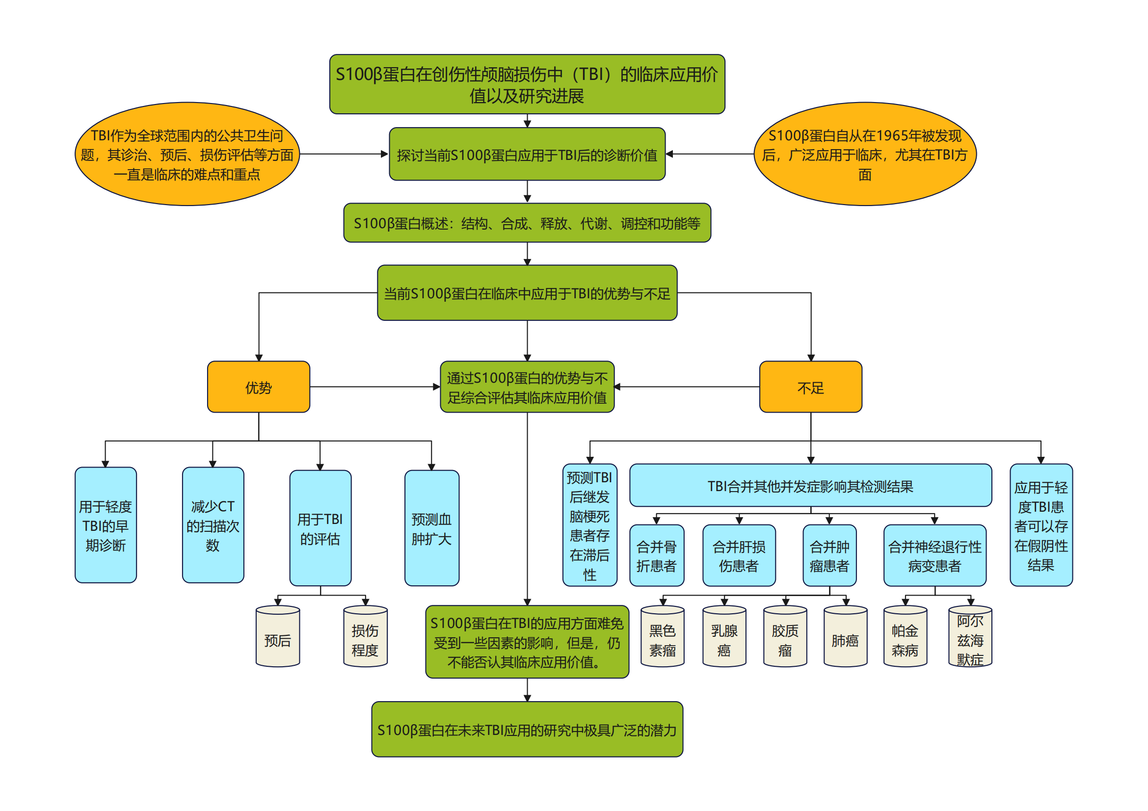
S100β蛋白在创伤性颅脑损伤中的临床应用价值以及研究进展
Clinical application value and research progress of S100β protein in traumatic brain injury
作者:宋喜磊,冀兵
发布日期:2025-06-05

宋喜磊,冀兵. S100β蛋白在创伤性颅脑损伤中的临床应用价值以及研究进展[J]. 中华急诊医学杂志, 2025,34 (6):898-902.


S100β蛋白在创伤性颅脑损伤中的临床应用价值以及研究进展_思维导图.png


DOI号:10.3760/cma.j.issn.1671-0282.2025.06.029


关键词: 创伤性颅脑损伤 S100β蛋白 诊断 应用价值