现在位置是:首 页 >> 
关键字:
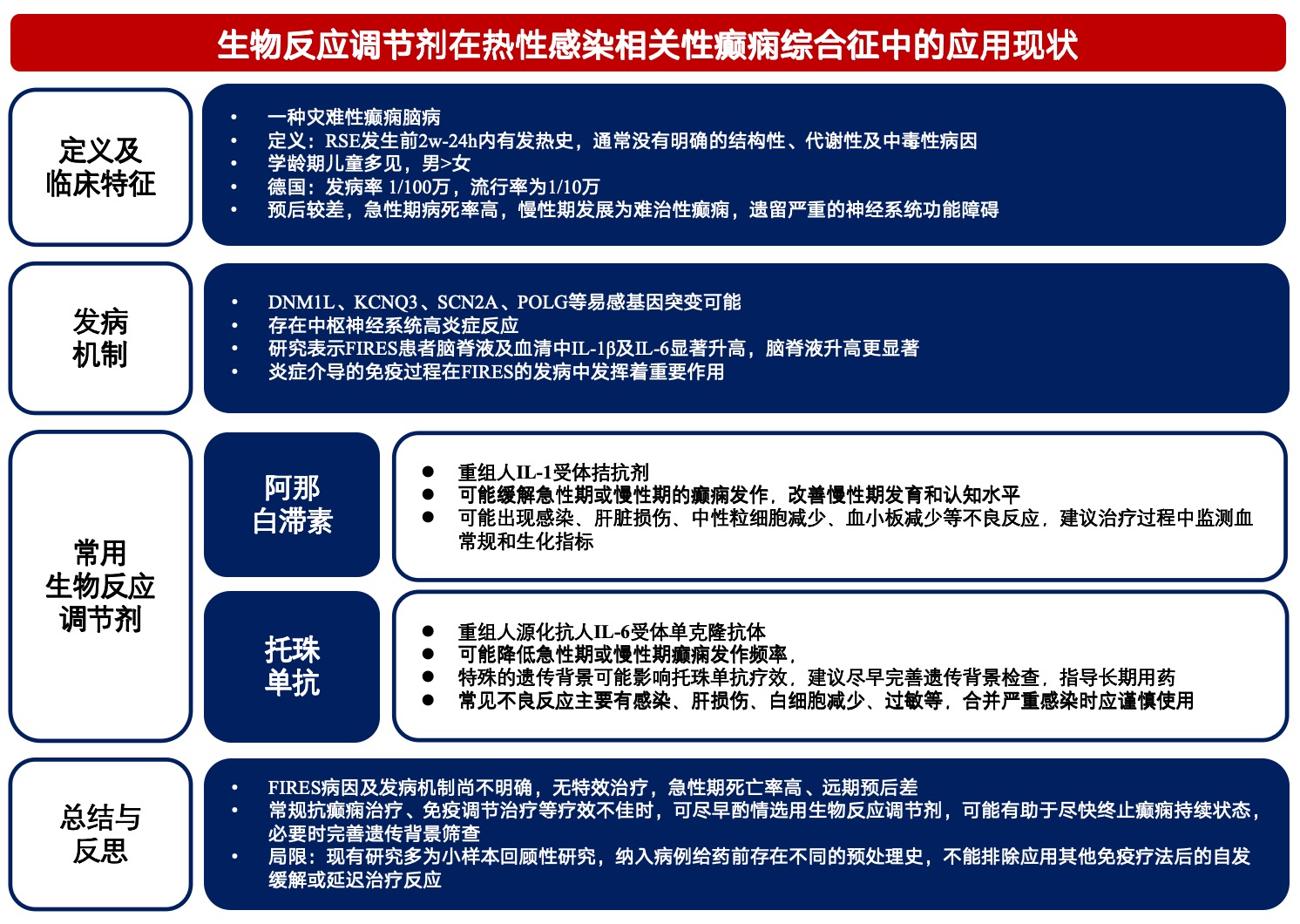
生物反应调节剂在热性感染相关性癫痫综合征中的应用现状
Application of biological response modulators in Febrile Infection-related Epilepsy Syndrome
作者:胡蓉,李科纯,刘珺,钱素云
发布日期:2024-05-10

胡蓉,李科纯,刘珺,钱素云. 生物反应调节剂在热性感染相关性癫痫综合征中的应用现状[J]. 中华急诊医学杂志, 2024,33 (5):733-736.


生物反应调节剂在热性感染相关性癫痫综合征中的应用现状.jpeg


DOI号:10.3760/cma.j.issn.1671-0282.2024.05.026

基金项目:北京市重大疫情防治重点专科卓越类项目(京卫医[2021]135 号)

关键词: 热性感染相关性癫痫综合征 儿童 癫痫性脑病 阿那白滞素 托珠单抗