首 页
新闻中心
期刊中心
急诊学科
学术会议
专家名录
资源导航
急救自救
关于我们
现在位置是:
首 页
>>
关键字:
----行业快讯
----学术动态
----学会通知
----文章推荐
----专家课堂
--------教学视频
--------影像教室
--------马里兰医学院急诊必知
------------气道管理
------------心脏病
------------危重病
------------皮肤病
------------内分泌病
------------耳鼻喉病
------------胃肠病
------------老年病
------------血液和肿瘤病
------------感染性疾病
------------国际区域性疾病
------------医疗法规
------------医学教育
------------神经疾病
------------妇产科疾病
------------眼科疾病
------------骨科急诊
------------儿科急诊
------------药物与治疗
------------急诊操作
------------精神病
------------呼吸系统急诊
------------药物中毒
------------外伤
------------泌尿系急诊
------------血管系统急诊
------------典型病例
------------灾难医学
--------每日一题
------------创伤篇
------------中毒篇
------------危重病篇
------------气道管理篇
------------心血管篇
------------灾难医学
----复苏
--------学科动态
--------推荐文章
----创伤
--------学科动态
--------推荐文章
----中毒
--------学科动态
--------推荐文章
----危重病
--------学科动态
--------推荐文章
----院前急救
--------学科动态
--------推荐文章
----儿科急诊
--------学科动态
--------推荐文章
----灾难医学
--------学科动态
--------推荐文章
----急诊质控
--------学科动态
--------推荐文章
----急诊护理
--------学科动态
--------推荐文章
----急诊流行病学
--------学科动态
--------推荐文章
----公共卫生
--------学科动态
--------推荐文章
----医学会议
----培训信息
----急诊质控
----急诊流行病学
----急诊杂志编委会
----学会组织
----药物手册
--------毒物库
----医学名词
--------英汉词典
----医学图库
----自救互救
----灾难自救
----中毒自救
----咬螫伤急救
----急症急救
----医学电子书
----讲座课件
----标准与指南
----教学课件
用户登录
用户名:
密 码:
新用户注册>>
取回密码>>
在线期刊
当前期刊
下期预览
过刊搜索
全年目录
按内容分类浏览
全文下载排行
文章被引情况
编辑推荐
指南共识
罕见病例文章
期刊中心
2023年第32卷第12期
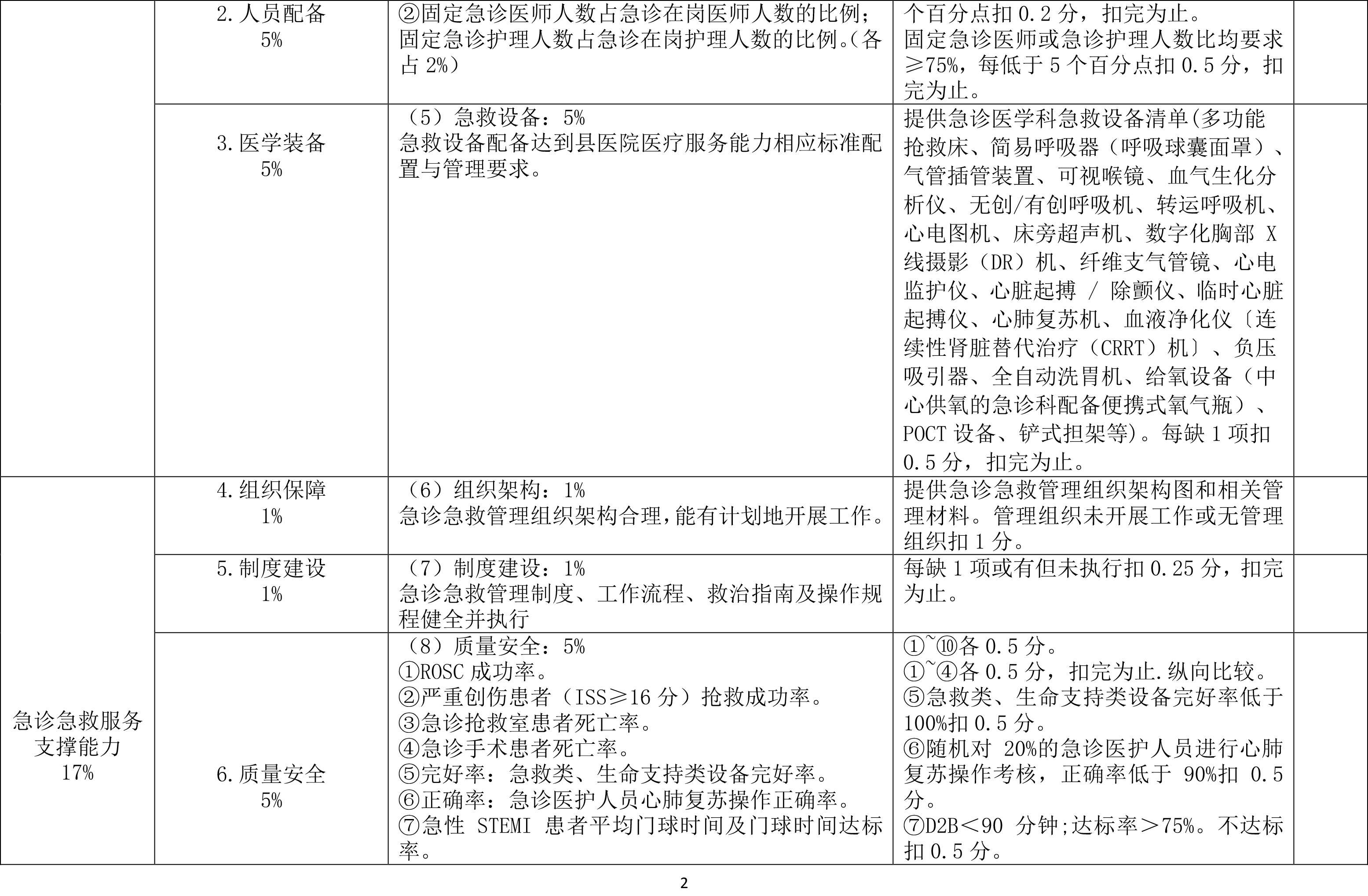
中国县级医院急诊急救服务能力评价体系建设
作者:中华医学会急诊医学分会县域急诊急救学组,中国县级医院急诊联盟,中华急诊医学杂志社,《中国县级医院急诊急救服务能力评价体系》专家组
发布日期:2023-12-06
中华医学会急诊医学分会县域急诊急救学组,中国县级医院急诊联盟,中华急诊医学杂志社,《中国县级医院急诊急救服务能力评价体系》专家组. 中国县级医院急诊急救服务能力评价体系建设[J]. 中华急诊医学杂志, 2023,32 (12):1569-1576.
中国县级医院急诊急救服务能力评价体系细则(2023年版)附表.pdf
DOI号:10.3760/cma.j.issn.1671-0282.2023.12.026
关键词:
县级医院
急救服务能力
评价体系
评价指标
Rhtml全文
下载pdf全文(2131)
导出Endnote格式
加入收藏
点赞
上一篇:问题导向“集束化”培训模式助力急诊住院医师对致命性胸痛甄别思维体系的建立
所在期
2023-12期
下一篇:不典型急性格林巴利综合征1例教学查房
引证文献(引用了本文的文献)
1)
何小军. 中国(县域暨)县级医院急诊急救服务能力分析[J]. 中华急诊医学杂志,2024,33,12:1791-1794