2. 中南大学湘雅护理学院,长沙 410013;
3. 长沙理工大学计算机与通信工程学院,长沙 410004;
4. 中南大学湘雅 三医院护理部,长沙 410013
急诊科是医院抢救危重症患者生命的第一线,也是危重症患者接受专科深入救治的院内中转地。然而,危重症患者由于具有病情危重、变化快、且常常依赖生命支持手段等特点,其院内转运难度大并具有极大的安全风险[1]。据统计,约44.0%的危重症患者需外出检查或特殊治疗,但其院内转运不良事件发生率高达79.8%,转运病死率约比同类未经转运患者高7.0%[2-4]。其中,团队、组织或设备的管理缺陷是导致患者发生院内转运不良事件的首要原因[5-6]。为此,我国2017年发布的《急诊危重症患者院内转运共识—标准化分级转运方案》明确制定了“降阶梯预案、充分评估、优化分级、最佳路径、动态评估”为原则的分级转运方案以指导临床实践[1]。但该方案仍停留于人工计算、手写记录、口头交接等低效管理模式,无法实现精准护理、动态监控、质控改进的管理目标。急诊危重症患者的院内安全转运亟需更为高效的发展[2]。
随着《全国护理事业发展规划》的提出,我国护理管理的信息化应用日益在患者安全管理方面发挥着重要作用[7]。《中国医院协会患者安全目标2019版》中也明确表示了患者安全信息化管理的重要性[8]。因此,本研究以急诊危重症患者院内转运共识为基础,开发急诊危重症患者院内分级转运医护评估系统,以规范和指导急诊危重症患者的院内转运前流程,保障患者的院内转运安全。
1 资料与方法 1.1 研发团队研发团队成员共7名,由急诊科一线医护工作者及计算机软件工程师组成,包括2名副主任医师、1名副主任护师、2名主管护师、2名软件工程师。
1.2 系统研发思路及实现本系统依托湖南省中南大学湘雅三医院急诊科,以患者的安全与医护评估的方便实用为出发点,以《急诊危重患者院内转运共识—标准化转运分级方案》为基础,初步设计符合急诊转运工作需求的“危重症患者分级转运医护评估系统”方案。本研发团队邀请在急危重症护理、护理管理、信息护理等领域具有丰富经验的5名医学和护理专家对系统设计方案进行修改函询,最终结合医院临床实际情境和医护人员建议,在科室质控会确定完善。本研发团队与医院信息网络中心和某信息技术公司合作,基于C/S模式进行系统设计,以.NET为开发平台,使用C#开发语言和SQL Server数据库完成系统开发工作。
1.3 系统设计 1.3.1 系统功能本系统对急诊危重症患者进行院内转运风险评估,以确定可行的转运方案和合理的风险应对措施。功能涵盖(1)移动评估:该系统可实现在移动终端设备(如移动护理车、平板电脑等)查看或应用,医护人员在床旁即可完成结构化转运风险评估。(2)自动提取:系统设计实现信息化评估单自动生成,患者基本信息由系统自动提取,特殊评估信息可点击右键从病情记录中导入或者手工输入,实现患者信息实时同步。(3)自动分析与决策支持:系统可依据评估项目自动分析,根据预设的转运规则,自动生成患者的转运风险等级及相应级别的转运人员和转运装备。(4)不良事件管理和统计分析:系统具备转运不良事件的上报、审核、查询和统计分析功能,以实现对转运不良事件的科学管理和科室护理质量的持续改进。见图 1。
|
| 图 1 急诊危重患者院内分级转运医护评估系统设计 |
|
|
评估模块包含医生评估单及护士评估单,评估内容参照中国急诊医学会发布的《急诊危重患者院内转运共识—标准化转运分级方案》[1]进行修订。
医生评估单(图 2):系统自动提取患者基本信息、生命体征等。医生从生命体征、意识状态、呼吸支持、循环支持及特殊用药、临床主要问题5个方面对患者进行转运分级评估,评估结果依据5项中的最高级别进行。评估完成后逐项提示医生进行转运前准备,如告知患者及家属转运风险等。
|
| 图 2 急诊危重患者院内分级转运医生评估单 |
|
|
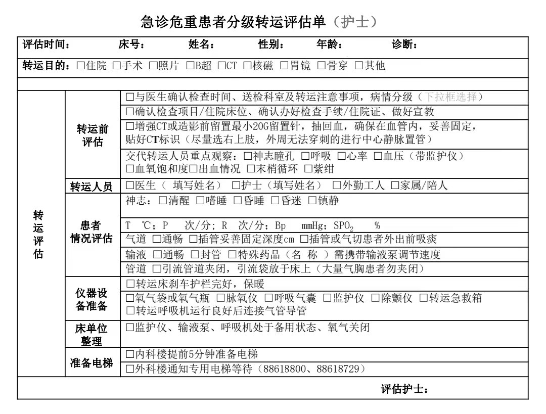
护士评估单(图 3):责任护士逐项进行患者转运评估,患者基本信息由系统自动提取生成,评估重点内容为患者情况、转运人员及仪器设备准备。
|
| 图 3 急诊危重患者院内分级转运护士评估单 |
|
|
根据详尽的测试方案对系统进行测试,测试良好后于2021年10月在科室试运行,历时2个月,在临床应用中不断修改完善,形成适应急诊危重患者院内转运工作需求的分级转运医护评估系统。
1.5 系统应用 1.5.1 研究对象以2021年7月至9月急诊科转运的1 320例危重患者为实施前组,采用常规方法进行转运前准备;2021年12月至2022年2月急诊科转运的1 602例危重患者为实施后组,采用急诊危重症患者院内分级转运医护评估系统进行转运前准备。
1.5.2 应用方法实施前组:采用常规方法进行转运前准备:(1)主管医生使用科室制作的“急诊科重症患者转运前评估checklist表”及“转运前气道安全评估checklist表”进行手工评估,完成后通知接收科室进行准备工作;(2)责任护士对照医生评估内容进行转运前准备;(3)转运团队确认准备工作完成时,急诊主班护士向接收科室进行转运确认,确认后即安排转运;(4)如发生转运不良事件,由责任护士在住院患者电子病历系统内填写不良事件报告;(5)纸质评估单保存在科室固定文件夹内。
实施后组:采用急诊危重症患者院内分级转运医护评估系统进行转运前准备:(1)主管医生做出转运决策后,首先由该医生在系统内进行患者转运风险等级评估,系统按照评估内容自动生成患者转运风险等级并配置相应的转运人员、仪器设备及药品,完成后点击提交,生成医生评估单,并通知接收科室进行准备工作。(2)责任护士接到医生评估单后按照护士评估单进行相应的护理评估和转运前准备工作,如按照系统自动生成的分级配备标准准备相应的仪器设备和药品、检查各种管路及引流是否固定、通畅,完成后生成护士评估单,保存在患者的电子病历内。(3)转运团队确认准备工作完成时,由急诊主班护士向接收科室进行转运确认,确认后即安排转运。(4)如发生转运不良事件,由责任护士在院内分级转运评估系统内点击“不良事件报告单”进行统计报告。(5)医护评估单及不良事件上报单均保存在患者电子病历中。
1.5.3 培训与考核系统运行前一周研发团队分批组织科室全体医护人员进行面对面规范化培训,以保障医护人员对危重症患者转运风险评估的一致性。培训后设置微信群,以负责后续系统使用过程中的督导与优化反馈。
1.5.4 评价指标及资料收集方法(1) 收集转运不良事件发生数。转运不良事件指转运过程中发生的患者病情变化、仪器设备、物品药品及转运人员等相关问题,如意识改变、管道堵脱、患者信息交接遗漏或错误等[9]。转运不良事件由5名记录人员进行记录,每次转运由1名记录人员全程跟随观察,如发生不良事件,则使用自行设计的“急诊科危重患者院内转运不良事件记录表”进行记录。研究正式开始前,由质控组长(具有护理硕士学历、副主任护师职称的护士长)对5名记录人员进行统一培训,并在研究过程中负责对记录人员进行监督指导。
(2) 评估医护人员填写用时。评估填写用时指在医生开具转运医嘱后,医护人员填写纸质版评估表单或完成系统评估表单的时间。本研究团队分别在急诊科医生、护士群体中各随机抽取12名成员,分别记录每名医生、护士完成书写3份常规纸质评估表单和3份系统评估表单的平均用时。
(3) 调查医护人员对系统的满意度。采用赵永信等[10]编制的临床护理信息系统有效性评价量表以评价急诊科医护人员对本系统的满意度。该量表涵盖系统质量、信息质量、服务质量、净收益和用户满意5个维度,共23个条目,各条目采用Likert 5级评分法,得分越高,提示医护人员对该系统的满意度越高。量表的Cronbach’s α系数为0.768,内容效度指数为0.975,重测信度为0.849。
1.6 统计学方法采用SPSS 25.0软件进行数据处理与分析。符合正态分布的计量资料采用均数±标准差(x±s)表示,组间比较采用两独立样本t检验;不符合正态分布的计量资料则采用中位数、四分位间距[M(Q1,Q3)]表示,组间比较采用秩和检验。计数资料采用频数(%)表示,组间比较采用χ2检验或Fisher精确检验。以P < 0.05为差异有统计学意义。
2 结果 2.1 研究对象的基本特征急诊危重症患者院内分级转运医护评估系统实施前后患者的基本信息见表 1。两组患者的年龄、性别、病情严重程度、疾病分类、及转运目的差异均无统计学意义(P > 0.05)。
| 指标 | 实施前组(n=1 320) | 实施后组(n=1 602) | 统计值 | P值 |
| 一般情况 | ||||
| 年龄(岁)a | 63(52, 73) | 63(52, 73) | -0.418 | 0.676 |
| 男性b | 888(67.3) | 1 070(66.8) | 0.076 | 0.783 |
| 病情严重程度b | 3.694 | 0.055 | ||
| 病危 | 942(71.4) | 1 194(74.5) | ||
| 病重 | 378(28.6) | 408(25.5) | ||
| 疾病分类b | 9.902 | 0.078 | ||
| 呼吸系统 | 148(11.2) | 207(12.9) | ||
| 循环系统 | 259(19.6) | 323(20.2) | ||
| 神经系统 | 358(27.1) | 370(23.1) | ||
| 消化系统 | 253(19.2) | 288(18.0) | ||
| 创伤 | 93(7.1) | 121(7.5) | ||
| 其他 | 209(15.8) | 293(18.3) | ||
| 转运目的b | 1.633 | 0.652 | ||
| 检查相关科室 | 453(34.3) | 514(32.1) | ||
| 急诊手术 | 12(0.9) | 15(0.9) | ||
| 普通病房 | 599(45.4) | 753(47.0) | ||
| ICU | 256(19.4) | 320(20.0) | ||
| 注:a为M(Q1,Q3),b为(例,%) | ||||
系统实施前后患者的院内转运不良事件发生率差异有统计学意义(P=0.001),患者各类转运不良事件发生率均为下降,其中尤以病情变化发生率最为显著,其差异有统计学意义(P=0.008),见表 2。
| 指标 | 实施前组(n=1 320) | 实施后组(n=1 602) | 统计值 | P值 |
| 不良事件 | 13 (1.0) | 1 (0.1) | 11.052 | 0.001 |
| 病情变化 | 6 (0.5) | 0 (0.0) | - | 0.008 |
| 仪器设备 | 2 (0.2) | 1 (0.1) | - | 0.592 |
| 物品药品 | 2 (0.2) | 0 (0.0) | - | 0.204 |
| 转运人员 | 3 (0.2) | 0 (0.0) | - | 0.092 |
系统实施前后医生的院内转运风险评估填写用时差异有统计学意义(P < 0.001)。护士应用系统的平均填写用时为(1.12±0.27)min,见表 3。
| 指标 | 实施前组 | 实施后组 | 统计值 | P值 |
| 医生评估时间(n=12) | 1.41±0.35 | 0.70±0.22 | 6.000 | < 0.001 |
| 护士评估时间(n=12) | - | 1.12±0.27 | - | - |
共收集问卷60份,回收有效问卷59份,有效问卷回收率为98.33%。59名急诊科医护人员对该系统的总体满意度为(100.61±16.22)分。其中,服务质量维度为(17.56±3.19)分,净收益维度为(22.03±3.50)分,用户满意维度为(21.81±3.95)分,信息质量维度为(22.41±3.21)分,系统质量维度为(16.80±3.57)分。
3 讨论 3.1 应用急诊危重症患者院内分级转运医护评估系统能降低患者的转运风险院内转运是保障急诊危重症患者就医安全的重要环节,也是美国医疗机构所关注的十大患者安全问题之一和全球医疗体系所关注的重点[11-12]。本研究结果显示,急诊危重症患者的院内转运不良事件发生率在应用分级转运医护评估系统后显著降低,提示该系统的应用能有效降低急诊危重症患者的院内转运风险,保障患者安全。这与张晓霞等[13]的研究结果相似。分析原因,一方面,急诊危重症患者的传统转运方式主要依据医护人员的主观经验进行,缺乏科学性和规范性。本研究所开发的急诊危重症患者院内分级转运医护评估系统基于院内标准化分级转运方案,并以互联网、人工智能和电子数据为支撑,其可以为患者进行转运风险分析、处理、及医护闭环操作等智慧化服务,这有助于克服医护人员病情观察的主观性缺陷,从而配置相应风险层级的转运人员和转运装备,使患者转运途中的病情变化能够得到快速、有效的反应,进而降低患者的转运风险[13-16]。另一方面,本系统的应用为医护协作的闭环服务模式,医生、护士分工协作,共同完成急诊危重症患者的院内转运风险评估,这使得转运评估工作精细化、系统化,有利于规避医护单一评估所带来的潜在风险,保障患者转运安全[17]。此外,本系统为急诊危重症患者的院内转运提供了安全规范的同质化转运指导,这有助于弥补低年资转运医护人员在专业知识和临床经验方面的不足,从而使其明确自身的转运职责以及转运过程中所需注意的护理要点,增强转运风险的预见能力,进而预防院内转运不良事件的发生[13, 16]。
3.2 急诊危重症患者院内分级转运医护评估系统的填写用时具有临床可行性本研究结果显示急诊危重症患者院内分级转运医护评估系统的应用能有效缩短医生的评估填写用时。该结果可能是因为本系统具备患者健康信息自动化采集、记录和转运风险分析、处理等功能,这有助于医务人员快速准确地了解患者的基本病情,实时动态地掌握患者的病情变化,从而避免人工计算、手写记录、口头交接的低效管理模式[14]。此外,结果显示护士应用本系统的平均填写用时为1.12 min。该结果与马莉等[18]编制的纸质版急诊科危重症患者院内转运前核查单的平均填写用时相似,提示本系统可能不会给护理工作带来额外的时间负担,具有可行性;而本系统未能比同类研究护士的纸质填写用时更短可能是网络稳定性和系统性能问题带来的反向作用所致[19]。
3.3 医护人员对急诊危重症患者院内分级转运医护评估系统的满意度较高医护人员作为信息系统的使用者,其满意度是影响其系统应用的关键[20]。本研究结果显示急诊科医护人员对该系统的总体满意度评分为(100.61±16.22)分,提示其满意度处于较高水平,该结果与向洋和倪崴莲[20]的研究结果类似。分析原因,本研发团队以共识[1]为基础设计系统评估模块,遵循权威性、代表性的原则邀请相关领域专家进行函询,并结合临床实际情境修改完善,使得该系统具有较高的信息质量满意度。其次,本系统具备自动化、模块化、专业化的特点,有利于提高医务人员的工作效率和工作质量,使其具有较高的净收益和用户满意得分。此外,正式运行期间,研发团队对科室全体医护人员进行了系统的规范化培训,并辅以后续的工作指导与系统优化反馈,从而使其具有较高的服务质量和系统质量满意度。
综上所述,本系统应用可以有效降低急诊危重症患者的院内转运不良事件发生率,保障患者转运安全,系统的评估填写用时在可接受范围内,具有较高的医护满意度。未来的工作将对急诊危重症患者院内分级转运的各个环节进一步实现信息化、智能化,以期在临床工作中发挥更大的作用。
利益冲突 所有作者声明无利益冲突
作者贡献声明 赵婷:研究设计、数据整理、论文撰写;钟雪媛:数据收集与整理、统计分析;郭美英:研究设计、数据收集、论文修改;王红红、刘怀政、孙传政、曹敦、肖涛:研究设计、论文修改
| [1] | 急诊危重症患者院内转运共识专家组. 急诊危重症患者院内转运共识: 标准化分级转运方案[J]. 中华急诊医学杂志, 2017, 26(5): 512-516. DOI:10.3760/cma.j.issn.1671-0282.2017.05.006 |
| [2] | Jia L, Wang HL, Gao Y, et al. High incidence of adverse events during intra-hospital transport of critically ill patients and new related risk factors: a prospective, multicenter study in China[J]. Crit Care, 2016, 20: 12. DOI:10.1186/s13054-016-1183-y |
| [3] | Voigt LP, Pastores SM, Raoof ND, et al. Review of a large clinical series: intrahospital transport of critically ill patients: outcomes, timing, and patterns[J]. J Intensive Care Med, 2009, 24(2): 108-115. DOI:10.1177/0885066608329946 |
| [4] | 邓先锋, 杨霞, 喻姣花, 等. 急诊危重症患者院内转运安全管理最佳证据总结[J]. 护理学杂志, 2020, 35(19): 56-60. DOI:10.3870/j.issn.1001-4152.2020.19.056 |
| [5] | Bergman LM, Pettersson ME, Chaboyer WP, et al. Safety hazards during intrahospital transport: a prospective observational study[J]. Crit Care Med, 2017, 45(10): e1043-e1049. DOI:10.1097/CCM.0000000000002653 |
| [6] | Catalán-Ibars RM, Martín-Delgado MC, Puigoriol-Juvanteny E, et al. Incidents related to critical patient safety during in-hospital transfer[J]. Med Intensiva(Engl Ed), 2022, 46(1): 14-22. DOI:10.1016/j.medine.2021.11.002 |
| [7] | 沈志莹, 钟竹青, 丁四清, 等. 我国护理管理信息化的研究进展[J]. 中华护理杂志, 2020, 55(3): 397-401. DOI:10.3761/j.issn.0254-1769.2020.03.016 |
| [8] | 中国医院协会. 中国医院协会发布《患者安全目标》(2019版)[EB/OL]. [2019-06-06]. https://www.cha.org.cn/site/content/4fd71cec52807c9ca9d79e182eb4a697.html . |
| [9] | Fanara B, Manzon C, Barbot O, et al. Recommendations for the intra-hospital transport of critically ill patients[J]. Crit Care, 2010, 14(3): R87. DOI:10.1186/cc9018 |
| [10] | 赵永信, 顾莺, 张晓波, 等. 基于新D & M模型的《临床护理信息系统有效性评价量表》的编制及信效度评价[J]. 中国实用护理杂志, 2020, 36(7): 544-550. DOI:10.3760/cma.j.issn.1672-7088.2020.07.013 |
| [11] | Kulshrestha A, Singh J. Inter-hospital and intra-hospital patient transfer: recent concepts[J]. Indian J Anaesth, 2016, 60(7): 451-457. DOI:10.4103/0019-5049.186012 |
| [12] | Neal-Williams T, Walker K, Lines T, et al. Risk events during intrahospital transport of patients from the emergency department: a prospective observational study[J]. Emerg Med J, 2021, 38(10): 776-779. DOI:10.1136/emermed-2021-211409 |
| [13] | 张晓霞, 胡书凤, 冯金星. 基于信息系统建设的医院安全转运专项组的构建[J]. 护理学报, 2022, 29(1): 20-24. DOI:10.16460/j.issn1008-9969.2022.01.020 |
| [14] | 杨茜, 鞠梅, 李雨昕, 等. "互联网+"背景下的智慧护理建设初探[J]. 护理学杂志, 2017, 32(11): 8-10. DOI:10.3870/j.issn.1001-4152.2017.11.008 |
| [15] | Lee JH, Park YR, Kweon S, et al. A cardiopulmonary monitoring system for patient transport within hospitals using mobile Internet of Things technology: observational validation study[J]. JMIR Mhealth Uhealth, 2018, 6(11): e12048. DOI:10.2196/12048 |
| [16] | 黄丽霞, 刘祝容, 李惠敏. 校正MEWS评分信息化预警监护联合团队管理模式在急诊危重症院内转运患者中的应用[J]. 齐鲁护理杂志, 2022, 28(2): 40-43. DOI:10.3969/j.issn.1006-7256.2022.02.014 |
| [17] | 史冬雷, 刘晓颖, 高健. 急诊危重症患者院内转运共识的实施要点[J]. 中华急危重症护理杂志, 2020, 1(1): 11-16. DOI:10.3761/j.issn.2096-7446.2020.01.002 |
| [18] | 马莉, 王志稳, 葛宝兰, 等. 急诊科危重患者院内转运前核查单的编制及应用[J]. 中国护理管理, 2019, 19(9): 1388-1394. DOI:10.3969/j.issn.1672-1756.2019.09.023 |
| [19] | 李森, 王泠, 贾晓君, 等. 不同时期临床护士使用移动护理信息系统满意度的比较分析[J]. 中国护理管理, 2014, 14(2): 150-153. DOI:10.3969/j.issn.1672-1756.2014.02.013 |
| [20] | 向洋, 倪崴莲. 气管插管非计划性拔管预警及决策支持系统的研发与应用[J]. 中华护理杂志, 2022, 57(1): 61-65. DOI:10.3761/j.issn.0254-1769.2022.01.009 |
2023, Vol. 32



