中华急诊医学杂志  2022, Vol. 31 Issue (10): 1389-1395   DOI: 10.3760/cma.j.issn.1671-0282.2022.10.016
早幼粒细胞白血病锌指在哮喘患者外周血中的表达及意义
任晓婷 , 施天昀 , 李娜 , 何燕超 , 钱凌 , 冯净净 , 梅周芳 , 揭志军     
复旦大学附属上海市第五人民医院呼吸与危重症医学科 复旦大学社区健康研究中心(筹), 上海 200240
摘要: 目的 检测早幼粒细胞白血病锌指结构(promyelocytic leukemia zinc finger,PLZF)在哮喘(asthma)患者外周血中的表达水平及临床意义。方法 选取上海市第五人民医院2021年5月至2021年10月诊治的稳定期Asthma患者外周血标本为研究对象(n=40),以及健康体检者为对照组(Control组,n=40),采用酶联免疫吸附测定(enzyme linked immunosorbent assay,ELISA)检测血清中细胞因子的含量,实时荧光定量PCR(quantitative real-time PCR,qPCR)检测血浆中PLZF的mRNA表达。分离外周血的单个核淋巴细胞(peripheral blood mononuclear cell,PBMC),并使用流式细胞术检测PBMC中PLZF+细胞的水平和分布。采用SPSS 26.0及Graphpad Prism 7.0软件进行独立样本t检验、Mann-Whitney U检验、χ2检验、ROC曲线及Logistic回归等统计学分析。以P < 0.05为差异有统计学意义。结果 与Control组相比,在Asthma组中细胞因子干扰素-γ(interferon γ,IFN-γ)、白细胞介素-2(interleukin-2,IL-2)、IL-4、肿瘤坏死因子-α(tumor necrosis factor-α,TNF-α)和IL-17表达水平增加,差异有统计学意义(P < 0.05),而IL-10两组相比差异无统计学意义。Asthma组PBMC中PLZF的mRNA表达明显增高(P < 0.05),PLZF+细胞明显增加(3.40%±2.52%,Control组:1.23%±0.78%,P < 0.05),其中以CD8+PLZF+及Vβ11+PLZF+T细胞为主,提示PLZF主要在CD8+、恒定自然杀伤T细胞(invariant natural killer T cell,iNKT)细胞亚群中表达增加。Logistic回归分析及ROC曲线结果显示,PBMC中PLZF+细胞增高显著增加了哮喘发生的风险(OR=3.63 > 1,AUC=0.87,P < 0.05)。结论 哮喘患者外周血中PLZF增加,可能在哮喘疾病发展中起到重要作用,结果尚需更大样本实验数据进一步证实。
关键词: 转录因子PLZF    哮喘    iNKT    PBMC    外周血    ELISA    qPCR    流式细胞术    
The expression and clinical significance of promyelocytic leukemia zinc finger in human peripheral blood with asthma
Ren Xiaoting , Shi Tianyun , Li Na , He Yanchao , Qian Ling , Feng Jingjing , Mei Zhoufang , Jie Zhijun     
Department of Respiratory and Critical Care Medicine, Shanghai Fifth People's Hospital, Fudan University, Community Health Research Center, Fudan University (to be established), Shanghai 200240, China
Abstract: Objective To investigate the expression of promyelocytic leukemia zinc finger (PLZF) in human peripheral blood with asthma and its clinical significance. Methods Forty patients with stable asthma from May 2021 to October 2021 in the Department of Respiratory Medicine of the Shanghai Fifth People's Hospital were enrolled, and forty healthy controls were recruited in the study. The levels of cytokines in serum were measured by enzyme-linked immunosorbent assay (ELISA). Quantitative real-time PCR (qPCR) was used to detect the expression of PLZF mRNA in plasma. The level and distribution of PLZF+ cells in PBMCs were detected by flow cytometry after isolating peripheral blood mononuclear cells (PBMCs). Independent sample t test, Mann-Whitney U test, χ2 test, ROC curve and Logistic regression were used to analyze the results with SPSS 26.0 and Graphpad Prism 7.0. A P < 0.05 was considered statistically significant. Results The levels of cytokines IFN-γ, IL-2, IL-4, TNF-α and IL-17 in human peripheral blood from the asthma group were obviously higher than those in the control group (P < 0.05), whereas there was no significant difference in the level of cytokine IL-10 between the two groups. The level of PLZF mRNA in PBMCs from the asthma group was significantly up-regulated compared to that in the control group [(3.40%±2.52%) vs. (1.23%±0.78%), P < 0.05]. CD8+PLZF+ and Vβ11+PLZF+T cells in the asthma group were significantly outnumbered than those in the control group (P < 0.05). Logistic regression and ROC curve analysis showed that PLZF expression in PBMC was a risk factor for the development of asthma (OR =3.67, AUC=0.87, P < 0.05). Conclusions The high expression of PLZF in peripheral blood may play an important role in the development of asthma, which needs to be further confirmed by large sample studies.
Key words: Transcription factor PLZF    Asthma    iNKT    PBMC    Peripheral blood    ELISA    qPCR    Flow cytometry    

支气管哮喘(asthma)是由多种免疫细胞、呼吸道细胞和不同炎症介质等共同参与的过敏性疾病,可有反复发作性喘息、气急、胸闷、咳嗽等临床表现[1-2]。早幼粒细胞白血病锌指(promyelocytic leukemia zinc finger gene,PLZF)是BTB-POZ/ZF转录因子家族的成员,其家族控制了免疫系统的许多功能。PLZF最初被认为是恒定自然杀伤T细胞(invariant natural killer T cells,iNKT)特异表达的,后来的研究发现PLZF也在其他先天T细胞亚群中表达(例如黏膜相关不变T细胞)、甚至外周血T细胞中也有表达[3]。PLZF调控多阶段iNKT细胞发育程序,此外,iNKT细胞需要PLZF帮助完成先天免疫反应和调节其他细胞效应子功能[4]。除了iNKT细胞之外,PLZF还在其他T细胞分化和免疫发育中起着重要作用[5]。既往研究证明PLZF在肿瘤进展、细胞死亡和分化中、免疫调节中起重要作用[6]

既往的研究发现PLZF参与了哮喘免疫耐受的建立。研究[7]证实ZBTB16(编码PLZF)基因在卵清白蛋白(ovalbumin,OVA)诱导的哮喘耐受小鼠肺中表达上调。通过流式细胞仪分析证实,与对照(Control)组肺相比,Asthma组小鼠肺中PLZF+细胞的数量减少;然而,与Asthma组相比,哮喘耐受组肺中PLZF+细胞的数量增加。PLZF+细胞中有相当数量的iNKT细胞,约80%的iNKT细胞在Asthma组肺中表达PLZF。且与Asthma组肺相比,哮喘耐受肺中的PLZF+iNKT细胞数量增加。此外还分析了来自Control组、Asthma组和哮喘耐受小鼠肺及肠系膜淋巴结中iNKT细胞的变化,证实了PLZF高表达的iNKT细胞通过CCL21-CCR7信号被募集到肺中,促进哮喘耐受的发展。本研究通过检测哮喘患者外周血中PLZF表达,分析各类淋巴细胞表型及功能,探讨PLZF与哮喘之间的相互关系及可能机制。

1 资料与方法 1.1 一般资料

本研究随机(随机数字法)选取2021年5月至2021年10月上海市第五人民医院呼吸内科门诊诊治的40例稳定期哮喘患者为研究对象,并纳入同时期性别、年龄差异无统计学意义的健康体检者40例,健康体检者既往无哮喘病史及家族史。根据全球支气管哮喘防治创议指南作为哮喘组入组标准及排除标准。

入选标准:(1)哮喘患者需符合全球支气管哮喘防治创议(Global Initiative for Asthma,GINA)指南哮喘诊断标准[8];(2)稳定期哮喘:哮喘患者没有症状或者仅有轻微症状,肺功能恢复,并维持3个月以上。排除标准:(1)合并肿瘤、合并心脑血管或其他系统严重疾病、合并其他呼吸系统疾病史者;(2)4周内有呼吸道急性感染病史者。本研究经过上海市第五人民医院伦理委员会批准,伦理审批号:(2021)伦理第(073)号,所有受试者均签署知情同意书。

1.2 研究方法 1.2.1 主要试剂及设备

PerCP-CyTM5.5 Mouse Anti-Human CD3(BD PharmingenTM美国),PE/Cyanine7 Anti-Human CD4 Antibody(BioLegend美国),PE-CyTM7 Mouse Anti-Human CD8(BD PharmingenTM美国),PE Mouse Anti-PLZF(BD PharmingenTM美国),Anti-TCR Vβ11-APC(MiltenyiBiotec德国),APC-CyTM7 Fixable Viability Stain 780(BD HorizonTM美国),人ELISA检测试剂盒(联科生物有限公司美国),Trizol裂解液(TAKARA公司日本),DEPC水(Sigma公司德国),qPCR反转录试剂盒(诺唯赞生物科技有限公司中国南京),红细胞裂解液、Fixation and Permeabilization Solution及Fc block(BD Biosciences美国),PBS缓冲液、淋巴细胞分离液及不含叠氮钠和蛋白的DPBS(北京索莱宝科技有限公司中国北京),高速台式离心机及低温高速台式离心机(德国Eppendorf公司德国),NanoDrop紫外微量分光光度计(赛默飞世尔科技公司美国),PCR仪(美国应用生物系统公司美国),引物合成(北京擎科生物科技有限公司中国北京),酶标仪(赛默飞世尔科技公司美国),FACSCanto Ⅱ流式仪(美国BD公司美国)。

1.2.2 数据收集及标本采集

收集各组的基本资料,包括吸烟史、用药史、过敏史等基本信息,记录患者血常规、肺功能、呼出气一氧化氮(Fractional exhaled nitric oxide,  FeNO)等检测结果。在知情同意的原则下,所选对象均于清晨空腹留取肝素抗凝静脉血10~12 mL。

1.2.3 实时荧光定量PCR(Quantitative Real-time PCR,qPCR)

根据qPCR试剂盒说明书提取外周血总RNA,反转录成cDNA。反转录体系包括2×ChamQ Universal SYBR qPCR Master Mix 10 μL、上下游引物各0.4 μL(引物见表 1)、模板cDNA 2 μL、RNase free ddH2O加至20 μL,上机检测,反应条件:95 ℃ 10 min;95 ℃ 15 s,60 ℃ 1 min,40个循环;75 ℃ 2 min,75 ℃ 10 min。

表 1 引物序列 Table 1 Primer sequences
引物名 引物序列(5’-3’)
H-PLZF-F GGACAAGGTTGAGGAAAGAGG
H-PLZF-R CAACACGGAGTAGATGCCCAG
H-Vα24-Jα18-F CCTCCCAGCTCAGCGATTC
H-Vα24-Jα18-R TATAGCCTCCCCAGGGTTGA
1.2.4 酶联免疫吸附测定(enzyme linked immunosorbent assay,ELISA)

根据ELISA试剂盒说明书进行操作测定Asthma组及Control组血清中IFN-γ、IL-2、IL-4、IL-10、肿瘤坏死因子-α(tumor necrosis factor-α,TNF-α)和IL-17的含量,酶标仪检测吸光度后,通过标准曲线计算样本浓度值。

1.2.5 分离外周血单个核细胞(peripheral blood mononuclear cell,PBMC),流式细胞术检测PLZF的表达

用淋巴细胞分离液分离外周血单个核细胞,PBS洗涤2次,弃上清液;每个样品及死活单染孔中加入0.2 μL FVS780,4 ℃避光40 min,PBS洗涤2次,弃上清液;样本每孔加入0.2 μL Fc block,冰上避光孵育5 min;每个样品及对应单染孔加抗体CD3、CD4、CD8、Vβ11各1 μL,37 ℃避光染色30 min;用红细胞裂解液裂解红细胞后,PBS洗涤2次。用破膜固定液破膜,每个样品及对应单染孔加抗体1 μL PLZF,4 ℃避光静置40 min,破膜洗涤液洗涤2次,过40 μmol/L滤膜至流式管中,立即上机检测。使用BD FACSCanto Ⅱ流式细胞仪检测结果,使用FlowJo 10.0软件分析。

1.3 统计学方法

实验数据处理均运用SPSS 26.0统计学分析,Graphpad Prism 7.0软件作图。计量资料以均数±标准差(x±s)或者中位数(四分位间距)表示,组间比较采用独立样本t检验或者Mann-Whitney U检验;应用ROC曲线及Logistic回归分析PLZF与哮喘之间的关系。以P < 0.05为差异有统计学意义。

2 结果 2.1 研究人群临床特征

两组受试者在年龄、性别、体重指数比例方面差异无统计学意义(P均>0.05)。与对照组相比,哮喘组吸烟史、FeNO、嗜酸性细胞计数(eosinophils,EOS)、免疫球蛋白E(immunoglobulin E,IgE)、具有过敏史比例明显升高(P均<0.05),肺功能一秒用力呼气容积(forced expiratory volume in one second,FEV1)、一秒用力呼气容积/用力肺活量(forced vital capacity,FVC)明显降低(P均<0.05),见表 2

表 2 Asthma组和Control组临床一般资料 Table 2 The general clinical data of the asthma and control groups
指标 Asthma(n=40) Control(n=40) t/χ2/Z P
年龄(岁) 42.8±12.8 44.0±11.9 -1.77 0.71
性别(女)(n.%) 19(47.5) 20(50) -0.34 0.95
BMI (kg/m2) 23.9±3.8 23.8±3.0 0.37 0.64
吸烟史(%) 27(67.5) 19(47.5) 4.59 0.03
FeNO(ppd) 29.53±17.74 27.53±4.38 -5.49 0.03
After inhaling bronchodilators FEV1(L) 2.51±0.75 2.79±0.70 -0.67 0.03
After inhaling bronchodilators FEV1/FVC(n.%) 78.18±11.30 81.56±7.82 -2.00 0.05
EOS counting(×109/L) 0.24±0.26 0.17±0.13 5.28 < 0.01
IgE(mg/ L) 71.1(24.7,319) 0.7(0.2,0.5) 3.06 0.01
哮喘史(n.%) 17(42.5) 0 7.54 < 0.01
2.2 哮喘组PLZF及iNKT细胞基因表达增加

Asthma组外周血Zbtb16(编码PLZF)表达量及Va24-Ja18(iNKT特异性TCR)表达量较Control组增加,差异有统计学意义(P均 < 0.05),见图 1

两组比较,aP < 0.05 图 1 Asthma组、Control组外周血Zbtb16基因、Va24-Ja18表达量 Fig 1 The expression of Zbtb16 gene and Va24-Ja18 in peripheral blood of the asthma and control groups
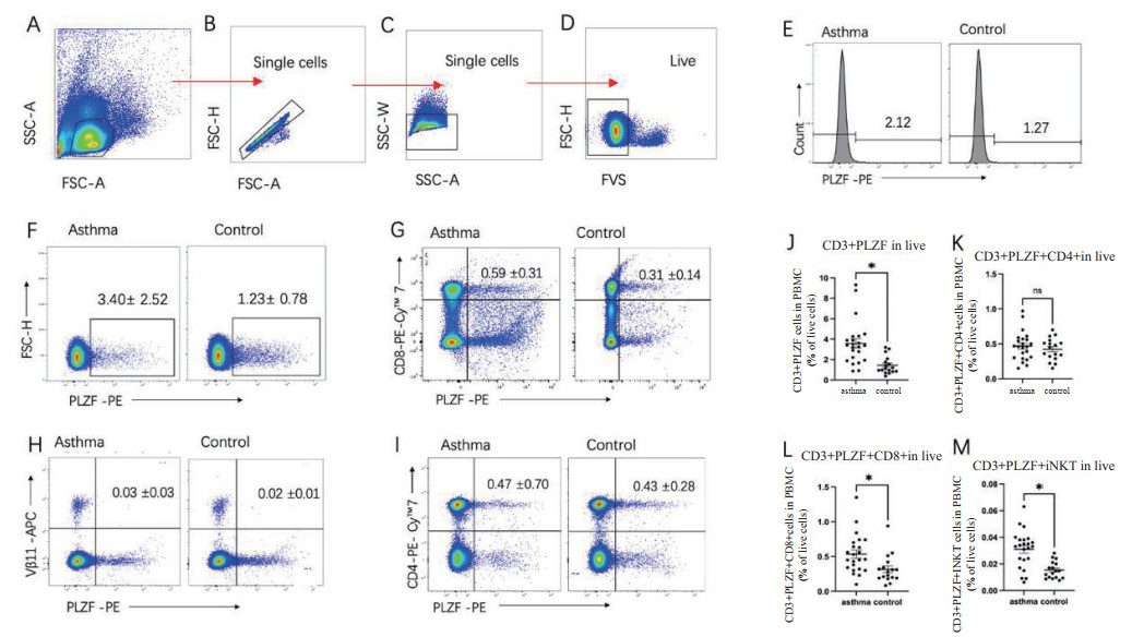
2.3 哮喘组PLZF细胞明显增加

PLZF在Asthma组外周血中上调,Asthma组PBMC中PLZF表达,与Control组相比明显上调(P < 0.05)。为了确定哪类细胞群PLZF表达增加,笔者分析了Control组、Asthma组中CD4+、CD8+、iNKT(Vβ11+)细胞群中PLZF+细胞的百分比。Asthma组CD8+PLZF+及Vβ11+PLZF+T细胞,与Control组CD8+PLZF+及Vβ11+PLZF+相比明显增加(P均 < 0.05),而CD4+PLZF+T细胞两组间差异无统计学意义(P>0.05),见图 2

图 2 PLZF在各淋巴细胞的表达情况 Fig 2 The expression of PLZF in lymphocytes
2.4 哮喘组细胞因子IFN-γ、IL-2、IL-4、TNF-α和IL-17表达水平增加

与Control组相比,在Asthma组中细胞因子IFN-γ、IL-2、IL-4、TNF-α和IL-17表达水平增加,差异有统计学意义(P均 < 0.05),而IL-10两组相比差异无统计学意义(P>0.05),见图 3

两组比较,aP < 0.05 图 3 Asthma组和Control组血清中细胞因子浓度比较 Fig 3 Comparison of IFN-γ, IL-2, IL-4, IL-10, TNF-α and IL-17 concentrations in the peripheral blood serum of the asthma and control groups
2.5 哮喘危险度多因素回归分析

经Logistic回归分析及ROC曲线分析显示,PBMC中PLZF表达是哮喘发病的危险因素(OR=3.67,AUC=0.87,P < 0.05),见表 3表 4图 4

表 3 Logistic回归分析 Table 3 Logistic regression analysis
变量 Β S.E. Wald OR值(95%CI P
PLZF+ in live(%) 1.30 0.41 10.01 3.67(1.64,8.22) 0.02
CD3+PLZF +CD4+ in live(%) 10.30 5.01 4.23 29865.49(1.61,552218062) 0.04
CD3+PLZF+CD8+ in live(%) 4.36 3.53 1.52 77.99(0.08,79053.61) 0.22
CD3+PLZF+iNKT in live(%) 156.07 66.42 5.52 6.01E+67(1.74E+11,2.08E+124) 0.02
Zbtb16 gene 0.66 8780.52 0.00 1.93(0.00-) 0.64
Va24-Ja18 gene 0.10 3566.82 0.00 1.10(0.00-) 0.41
IFN-γ 0.10 47.31 0.00 1.01(0.00-1.89E+40) < 0.01
IL-2 0.01 38.38 0.00 1.01(0.00-4.76E+32) < 0.01
IL-4 0.07 670.16 0.00 1.07(0.00-) 0.91
IL-10 0.23 1218.67 0.00 1.25(0.00-) 0.40
TNF-α 0.35 258.33 0.00 1.42(0.00-1.11E+220) < 0.01
IL-17 0.07 1118.50 0.00 1.00(0.00-) 0.01

表 4 PBMC中PLZF表达预测哮喘的ROC曲线分析 Table 4 ROC curve analysis of PLZF expression in PBMCs in predicting asthma
变量 AUC 95%CI P
PLZF+ in live(%) 0.87 0.76~0.98 0.00

图 4 PBMC中PLZF表达预测哮喘的ROC曲线图 Fig 4 ROC plot of PLZF expression in PBMCs predicting asthma
3 讨论

支气管哮喘是由多种免疫细胞、呼吸道细胞和不同炎症介质等共同参与的过敏性疾病,可有反复发作性喘息、气急、胸闷、咳嗽等临床表现[1]。虽然它长期以来被认为是一种单一的病理过程,但最近的研究强调了它的异质性,可能涉及多种致病机制。目前学术界主要认为机体内Th1、Th2细胞功能失衡是导致哮喘发病的主要因素[9]。近年来,T淋巴细胞亚群失衡包括iNKT细胞在支气管哮喘发生发展中的作用也引起了许多关注[10]。iNKT是一种独特的免疫细胞,它们既表达αβ T细胞受体,又表达NK细胞表面标志(小鼠中是NK1.1或者是CD49b,人类是CD161)[11],一些研究已证实iNKT细胞通过CD1d依赖性机制,引起气道高反应性、气道EOS增多、IgE产生增加等哮喘炎症反应[12]

早幼粒细胞白血病锌指(PLZF),也称为ZBTB16或ZFP145,是一种转录因子,具有九个C2H2型锌指结构域[13]。在人类外周血淋巴细胞中,PLZF在iNKT、大部分CD8+和CD4+ T细胞中都有表达,此外,PLZF也被发现在所有γδT细胞和NK细胞中表达[14]。PLZF参与广泛的发育和生物过程,如造血、四肢骨骼形成、精子发生和免疫调节[15]。研究证明PLZF在哮喘免疫调节中起着重要的作用。研究[7]证实ZBTB16(编码PLZF)在OVA诱导的哮喘耐受小鼠肺中表达上调。通过流式细胞仪分析证实,与Control组肺相比,Asthma组小鼠肺中PLZF+细胞的数量减少;然而,与Asthma组相比,哮喘耐受肺中PLZF+细胞的数量增加。PLZF+细胞中有相当数量的iNKT细胞,约80%的iNKT细胞在Asthma组肺中表达PLZF。与Asthma组肺相比,哮喘耐受肺中的PLZF+iNKT细胞数量增加。此外还分析了来自Control组、Asthma组和哮喘耐受小鼠肺及肠系膜淋巴结中iNKT细胞的变化,证实了PLZF高表达的iNKT细胞通过CCL21-CCR7信号被募集到肺中,促进哮喘耐受的发展。

本研究通过qPCR、流式细胞术等证明了Asthma组外周血PLZF表达明显上调。其中以CD8+PLZF+及Vβ11+PLZF+细胞增加为主,CD4+PLZF+细胞两组间未见明显差异,因样本量较少,删除部分单因素分析,得出结论:PBMC中PLZF+细胞增高显著增加了哮喘发生的风险。说明了PLZF可能参与了支气管哮喘发病过程,其中表达PLZF的CD8+T细胞以及表达PLZF的iNKT细胞比例失衡,分泌出多种活性细胞炎症介质,破坏了免疫稳态,加速了哮喘的病理过程。

既往研究提示PLZF +T细胞可能在免疫失衡中发挥独特的作用。Eidson等[16]研究发现,与Control组相比,系统性红斑狼疮患者外周血中的PLZF+CD8+T细胞百分比显著降低,同时干燥综合征患者也获得了类似的结果,有趣的是,晚期恶性淋巴瘤患者此类细胞的频率显著增加。此外Sheng等[17]结果表明有一类CD8 αα+TCRαβ+PLZF+细胞存在于健康人外周血中,具有细胞毒性表型,利用穿孔素依赖机制来控制抗原诱导的或者T细胞介导的自身免疫性疾病,且此类细胞增加频率与临床表现的控制有关,此类细胞在处于临床缓解期的自身免疫疾病模型中增加。

此外,有研究指出PLZF可通过抑制炎症反应,维持免疫平衡。Sadler等[18]发现PLZF缺陷的动物炎症基因诱导增加,分泌更高水平的炎症细胞因子,对感染性刺激产生过度的炎症反应。通过稳定一种包含组蛋白去乙酰化酶活性的复合物,PLZF建立了早期反应基因的基础活性状态,以维持免疫稳态并限制破坏性炎症。本实验选取稳定期哮喘患者为研究对象,均为已接受吸入糖皮质激素治疗,处于临床症状缓解期,外周血中PLZF的增加可能与维持机体免疫稳态有关。

PLZF也被认为参与了肠道免疫的建立过程。在Ennamorati等[19]的研究中,肠道微生物影响了出生后胸腺PLZF+固有样细胞的分布。出生后从结肠到胸腺的迁移性树突状细胞是这种效应的一种潜在媒介,细菌或细菌产物的缺失可能会扰乱这种调节回路,并通过减少胸腺PLZF+细胞,增加宿主成年后对免疫相关疾病的易感性。另一方面,Halkias等[20]发现在胎儿特异性免疫发生时,有一群独特的PLZF+TCR-αβ+CD4+ T细胞存在于胎儿肠道和黏膜组织中,通过大量分泌IFN-γ,从而帮助激活胎儿全身免疫系统。因此,PLZF被认为有助于免疫平衡的建立与维持。

目前仍没有研究探讨PLZF在哮喘患者发病过程中的具体机制。本研究研究结果:稳定期哮喘患者外周血PLZF表达增加,既往研究结果:PLZF在哮喘小鼠肺组织中表达下降,在哮喘耐受肺中表达升高。推测可能原因:①本实验选取人类外周血作为研究样本,既往研究选取肺组织为样本,考虑到哮喘发生时,淋巴细胞被募集到肺部及气道参与炎症反应,可能出现以上试验结果;②本实验选取稳定期哮喘患者为研究对象,均为已接受吸入糖皮质激素治疗,需考虑临床症状缓解程度对结果的影响;③PLZF+不同淋巴亚群T细胞可能对免疫调节发挥着完全不同的作用,需进一步排除相互间干扰因素;④既往研究选取小鼠为研究对象,研究对象模型建立、生长环境、饮食、遗传基因等条件相近,个体差异较小,本研究选取人群作为研究对象,个体差异较大。

本研究通过检测哮喘患者外周血中PLZF的表达情况,相关淋巴细胞数量及与其功能水平,初步探讨了哮喘发病过程中PLZF的作用,为PLZF参与哮喘发病发展提供了新的证据,也为评估哮喘患者病情提供了新的临床指标。

致谢: 复旦大学公共学院流行病学教研室王娜副教授对本文统计学方面的指导和审核

利益冲突  所有作者均声明不存在利益冲突

作者贡献声明  任晓婷,施天昀,李娜:实验操作、论文撰写;何燕超,钱凌:数据收集及整理、统计学分析;冯净净,梅周芳,揭志军:研究设计、论文修改

参考文献
[1] Brusselle GG, Koppelman GH. Biologic therapies for severe asthma[J]. N Engl J Med, 2022, 386(2): 157-171. DOI:10.1056/nejmra2032506
[2] 郭俊, 周纯. 肾上腺素对重症支气管哮喘急性发作患者肺功能及呼吸动力学的影响[J]. 中华急诊医学杂志, 2020, 29(2): 268-271. DOI:10.3760/cma.j.issn.1671-0282.2020.02.011
[3] Orola MJ, Tizian C, Zhu C, et al. The zinc-finger transcription factor MAZR regulates iNKT cell subset differentiation[J]. Cell Mol Life Sci, 2019, 76(21): 4391-4404. DOI:10.1007/s00018-019-03119-z
[4] Kovalovsky D, Uche OU, Eladad S, et al. The BTB-zinc finger transcriptional regulator PLZF controls the development of invariant natural killer T cell effector functions[J]. Nat Immunol, 2008, 9(9): 1055-1064. DOI:10.1038/ni.1641
[5] Verhoef PA, Constantinides MG, McDonald BD, et al. Intrinsic functional defects of type 2 innate lymphoid cells impair innate allergic inflammation in promyelocytic leukemia zinc finger (PLZF)-deficient mice[J]. J Allergy Clin Immunol, 2016, 137(2): 591-600. e1. DOI:10.1016/j.jaci.2015.07.050
[6] Hsieh CL, Botta G, Gao S, et al. PLZF, a tumor suppressor genetically lost in metastatic castration-resistant prostate cancer, is a mediator of resistance to androgen deprivation therapy[J]. Cancer Res, 2015, 75(10): 1944-1948. DOI:10.1158/0008-5472.CAN-14-3602
[7] Feng XT, Zhao CQ, Li L, et al. iNKT cells with high PLZF expression are recruited into the lung via CCL21-CCR7 signaling to facilitate the development of asthma tolerance in mice[J]. Eur J Immunol, 2021, 51(2): 414-432. DOI:10.1002/eji.202048798
[8] Reddel HK, Bacharier LB, Bateman ED, et al. Global initiative for asthma strategy 2021: executive summary and rationale for key changes[J]. J Allergy Clin Immunol Pract, 2022, 10(1): S1-S18. DOI:10.1016/j.jaip.2021.10.001
[9] Berker M, Frank LJ, Geßner AL, et al. Allergies - A T cells perspective in the era beyond the TH1/TH2 paradigm[J]. Clin Immunol Orlando Fla, 2017, 174: 73-83. DOI:10.1016/j.clim.2016.11.001
[10] Deng NS, Chen QH, Guo XX, et al. Blockade of CD40L inhibits immunogenic maturation of lung dendritic cells: implications for the role of lung iNKT cells in mouse models of asthma[J]. Mol Immunol, 2020, 121: 167-185. DOI:10.1016/j.molimm.2020.03.009
[11] Babes L, Shim R, Kubes P. Imaging α-GalCer-activated iNKT cells in a hepatic metastatic environment[J]. Cancer Immunol Res, 2022, 10(1): 12-25. DOI:10.1158/2326-6066.cir-21-0445
[12] Lisbonne M, Diem S, de Castro Keller A, et al. Cutting edge: invariant V alpha 14 NKT cells are required for allergen-induced airway inflammation and hyperreactivity in an experimental asthma model[J]. J Immunol, 2003, 171(4): 1637-1641. DOI:10.4049/jimmunol.171.4.1637
[13] Constantinides MG, Bendelac A. Transcriptional regulation of the NKT cell lineage[J]. Curr Opin Immunol, 2013, 25(2): 161-167. DOI:10.1016/j.coi.2013.01.003
[14] Liu TM, Lee EH, Lim B, et al. Concise review: balancing stem cell self-renewal and differentiation with PLZF[J]. Stem Cells, 2016, 34(2): 277-287. DOI:10.1002/stem.2270
[15] Yamanaka S, Murai H, Saito D, et al. Thalidomide and its metabolite 5-hydroxythalidomide induce teratogenicity via the cereblon neosubstrate PLZF[J]. EMBO J, 2021, 40(4): e105375. DOI:10.15252/embj.2020105375
[16] Eidson M, Wahlstrom J, Beaulieu AM, et al. Altered development of NKT cells, γδ T cells, CD8 T cells and NK cells in a PLZF deficient patient[J]. PLoS One, 2011, 6(9): e24441. DOI:10.1371/journal.pone.0024441
[17] Sheng HM, Marrero I, Maricic I, et al. Distinct PLZF+CD8αα+ unconventional T cells enriched in liver use a cytotoxic mechanism to limit autoimmunity[J]. J Immunol, 2019, 203(8): 2150-2162. DOI:10.4049/jimmunol.1900832
[18] Sadler AJ, Rossello FJ, Yu L, et al. BTB-ZF transcriptional regulator PLZF modifies chromatin to restrain inflammatory signaling programs[J]. PNAS, 2015, 112(5): 1535-1540. DOI:10.1073/pnas.1409728112
[19] Ennamorati M, Vasudevan C, Clerkin K, et al. Intestinal microbes influence development of thymic lymphocytes in early life[J]. PNAS, 2020, 117(5): 2570-2578. DOI:10.1073/pnas.1915047117
[20] Halkias J, Rackaityte E, Hillman SL, et al. CD161 contributes to prenatal immune suppression of IFN-γ-producing PLZF+ T cells[J]. J Clin Investig, 2019, 129(9): 3562-3577. DOI:10.1172/jci125957