脓毒症是机体对感染的反应失调导致危及生命的器官功能障碍,全球年患患者数达数百万,是重症监护病房患者的主要死因[1]。脓毒症可引起多器官功能障碍,其中脓毒症急性肺损伤/急性呼吸窘迫综合征(ALI/ARDS)出现最早且最常见,是导致脓毒症患者预后不良的主要因素之一,病死率高达30% ~50%[2]。脓毒症ALI/ARDS患者以支持治疗为主,即是以机械通气为基础,与液体管理相结合。脓毒症ALI/ARDS在治疗上虽然取得了一定的进展,但仍无特效治疗,其病死率居高不下[3]。因此,研究脓毒症ALI/ARDS的发生发展机制、寻求新的治疗方法是目前亟待解决的问题。
脓毒症患者常出现严重的免疫及代谢紊乱[4-5]。脓毒症时促炎和抗炎细胞因子动态平衡被破坏,如早期的肿瘤坏死因子α(TNF-α)和晚期的高迁移率族蛋白B1 (HMGB1)等炎症因子的增加,可引起强烈的免疫反应,从而影响多器官功能状态[4]。甲磺酸加贝酯(GM)是一种胰蛋白酶样丝氨酸蛋白酶合成抑制剂,可直接与HMGB1结合,从而抑制HMGB1的表达[5],也可通过抑制核因子κB(NF-κB)和激活蛋白-1(AP-1)的活化来减少脂多糖(LPS)诱导的TNF-α的产生[6],另外GM还能抑制内皮白细胞黏附分子的表达和白细胞活化,减轻LPS诱导的肺血管损伤[7]。然而,目前没有研究描述GM对脓毒症整个血浆代谢物谱的影响,GM对脓毒症代谢谱是否有治疗作用仍待探索。
代谢组学是对生物体内所有代谢物进行定量分析,寻找代谢物与病理生理变化相对关系的一种研究方法,是系统生物学的组成部分,它可以定性定量地检测生物体内的内源性小分子代谢物(分子小于1500),找出差异代谢物及相关代谢通路,从而有助于系统性疾病,尤其是脓毒症发病机制的研究[8]。笔者的前期研究发现,脓毒症ALI大鼠发生氨基酸和甘油磷脂代谢紊乱[9]。因此,本研究假设GM可部分恢复脓毒症ALI大鼠的代谢紊乱从而发挥有益作用,并通过代谢组学检测技术进行验证,为GM治疗脓毒症提供新的可能机制。
1 材料与方法 1.1 药品、仪器及试剂GM(0.1 g,批号H20059767,有效期06/2022,常州四药制药有限公司免费赞助)。SCIEX Exion LCTM AD系列超高效液相色谱串联X500R QTOF-MS飞行时间质谱仪(UHPLC-QTOF / MS)(AB SCIEX,Framingham,美国);色谱柱:Waters ACQUITY HSS T3(100 mm×2.1,1.8 μm),高速冷冻离心机5810R(Eppendorf公司,德国),色谱级乙腈(Thermo Fisher Scientific,美国),甲醇(Merck,德国)和纯净水(娃哈哈公司,中国)。
1.2 实验动物本研究符合医学伦理学标准,并获得郑州大学第一附属医院科研项目伦理审查委员会审查通过(伦理审查号:2019-KY-235)。成年雄性SD大鼠(200~250 g,6~8周龄)购自北京维通利华实验动物技术有限公司(北京,中国)。大鼠适应环境1周后分为3组,即假手术(SC)组,盲肠结扎穿刺术诱导脓毒症ALI组(CLP组),CLP后1 h腹腔给药GM组(CLP-GM组)。CLP模型的建立基于本团队的既往研究[10-11],10%水合氯醛(350 mg/kg)经腹腔注射麻醉大鼠。然后,切开大鼠腹部1~2 cm以暴露盲肠。于盲肠的中下部1/3进行紧密结扎,使用18 G针贯通刺穿。将粪便挤出1~2滴,然后将盲肠回纳腹部。在无菌条件下缝合伤口。SC组仅暴露盲肠无需结扎和穿孔。术后均皮下注射37℃生理盐水复苏并给予暖光。CLP-GM组大鼠在手术后1 h腹腔注射GM(10 mg/kg)。实验后24 h观察各组大鼠的生存状态,并收集肺组织和腹主动脉血。然后,将血液以2500 r/min离心15 min。血浆在2 mL冻存管中分离,并立即保存在液氮中直至分析使用。肺组织放入10%多聚甲醛中过夜以进行病理学检测。将肺包埋在石蜡中,切成3~5 μm切片,并用HE染色。
1.3 血浆样本预处理血浆样品冰融后,加入50 μL血浆、150 μL预冷甲醇和10 μL内标混合物。旋涡30 s,-20℃孵育1 h沉淀蛋白。然后离心15 min(12 000 r/min,4℃)。将150 μL上清液转移到注射瓶中。每种样品混合20 μL作为质控样品,然后用200 μL质控样品进行代谢组学质控分析。
1.4 肺组织病理学分析打开胸腔以暴露心脏,然后切断下腔静脉,并将灌注针插入心脏的顶点。将100~200 mL冷生理盐水快速注射入左心室和主动脉中;待肺组织均变成白色后,取出放入4%多聚甲醛中过夜,次日将组织包埋石蜡切片,用切片机切片,将肺组织以5 µm大小切除分段,HE染色后进行显微镜分析。
1.5 色谱条件采用UHPLC-QTOF/MS和Waters ACQUITY HSS T3色谱柱(100 mm×2.1 mm,1.8 μm)进行色谱分析。流动相:正离子为0.1 %甲酸水(A)-乙腈(B),负离子为5 mmol/L乙酸铵水(A)-5 mmol/L乙腈(B);梯度洗脱程序采用以下梯度设置:0 min,5%B;1 min,30%B;3 min,60%B;10 min,95%B;12 min,95%B;12.1 min,1%B;14 min,1%B,流速400 μL/min。注射量3 μL,柱温30℃。
1.6 质谱条件采用SCIEX500r-QTOF系统。正负离子扫描模式,离子源为电喷雾电离离子源(ESI),离子源温度和喷雾电压分别设定为600℃,5500 V和600℃,-4500 V。质量扫描范围为m/z50~1 000 da,一级和二级光谱数据采集采用信息相关采集(IDA)方法。去簇电压设置为80 V,碰撞能量梯度为20,40,60 eV。每6次进样后,质谱仪由校准传递系统自动校准。
1.7 多元数据分析及潜在生物标志物的鉴定使用MarkerviewTM软件(版本1.4.1,Waters Co.,Milford,MA,USA)进行数据提取和保留时间矫正、峰识别、峰提取、峰积分、峰对齐等前处理工作。经总面积归一化预处理后生成由保留时间(RT),质荷比(m/z)和峰强度组成的数据矩阵。使用SIMCA 14.1软件采用非监督的主成分分析(PCA)绘制得分图以评估样本分布情况,正交偏最小二乘判别分析(OPLS-DA)对获得的多维复杂数据进行降维处理,OPLS-DA模型中变量重要性投影(VIP)用于识别区分两组间主要的差异代谢物。选择VIP > 1.0的代谢物,通过SPSS 21.0(SPSS,Chicago,IL)软件、单因素方差分析的统计学方法来对所得数据进行统计学分析。以P < 0.05为差异有统计学意义。同时满足VIP > 1.0和P < 0.05的代谢物被认为是差异代谢物。最后根据鉴定结果联合人类代谢组数据库(HMDB)、京都基因和基因组百科全书(KEGG)、MetaboAnalyst 4.0等数据库及文献报道,结合二级质谱碎片信息进行结构鉴定和通路富集分析的生物学意义解释。使用热图(R version 3.5.3,pheatmap包实现)展示差异代谢物的变化趋势。
2 结果 2.1 GM可提高脓毒症ALI大鼠24 h的存活率,减轻肺组织损伤SC组、CLP组、CLP-GM组的24 h病死率分别为0% (0/19),52.6% (10/19),21.1% (4/19)。CLP组24 h病死率明显高于SC组(P < 0.001)和CLP-GM组(P=0.091)。肺HE染色显示,与SC组相比,CLP组肺组织炎性浸润、水肿和出血现象增多、肺泡结构部分被破坏,而CLP-GM组肺组织炎症及结构破坏明显减轻(图 1)。
|
| 图 1 CLP后24 h脓毒症大鼠的肺组织学变化(bar =100 µm) Fig 1 Histological changes of lung tissues in septic rats 24 h after CLP(bar =100 µm) |
|
|
为了使样品的分析结果更加直观化和可视化,首先采用了PCA三维得分图(score plot)(PCA得分图上的任一点表示一个对应的样本),如图 2A-B所示,在正负离子模式下,CLP组与SC组区分明显且相距较远,CLP-GM组位于CLP和SC组之间,有靠近SC组的趋势。从代谢物整体的变化轨迹来看,CLP组代谢物谱发生了明显的变化,而GM有改善脓毒症ALI大鼠代谢紊乱的作用,表明GM对脓毒症ALI大鼠具有一定的保护作用。
|
| A、C、E正离子模式,B、D、F负离子模式 图 2 脓毒症大鼠血浆的PCA(A-B)和OPLS-DA(C-F)分析。 Fig 2 PCA (A-B) and OPLS-DA (C-F) analysis of plasma of septic rats |
|
|
此外,OPLS-DA(图 2C-F)分析显示,SC组、CLP组间区分明显,这表明脓毒症ALI大鼠的血浆代谢物谱发生了明显变化。
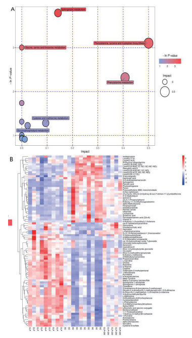
2.3 潜在生物标志物的鉴定根据OPLS-DA模型中VIP参数评价潜在的生物标志物,筛选对分组贡献度最大(VIP > 1.0)且单因素方差分析(ANOVA)P < 0.05的变量作为主要差异性代谢物。将匹配结果在HMDB、METLIN和Metaboanalyst代谢物数据库检索,共鉴定出12个主要差异性代谢物(表 1)。与SC组相比,CLP组中胆碱、肌酸、半胱氨酸硫酸酯、左旋肉碱、L-蛋氨酸、苯丙氨酸、哌啶、硬脂酸等显著升高,溶血磷脂酰胆碱(20∶1)、棕榈酸、鞘氨醇、植物鞘氨醇等显著降低(图 3)。发生紊乱的代谢通路主要包括苯丙氨酸、酪氨酸和色氨酸生物合成,苯丙氨酸代谢,鞘脂代谢等(图 4A);与CLP组相比,CLP-GM组的紊乱代谢通路发生不同程度的恢复。热图显示了显著差异代谢物的变化趋势(图 4B)。与SC组相比,CLP组的代谢产物发生了明显变化;CLP-GM组的代谢产物与SC组相似,明显不同于CLP组。结果表明,GM可以逆转CLP所诱导的脓毒症ALI大鼠血浆的代谢物改变,即GM在调节代谢途径方面起着至关重要的作用。
| 差异代谢物 | RT | m/z | VIP | FC(CLP/SC) | FC(CLP/GM) | 相关通路 |
| 胆碱 | 48.44 | 104.106561 | 1.79000803 | 1.80626228 | 0.67281633 | 甘氨酸、丝氨酸和苏氨酸代谢;甘油磷脂代谢 |
| 半胱氨酸硫酸酯 | 48.579 | 221.186815 | 1.52476119 | 3.21666306 | 0.65063901 | 半胱氨酸和蛋氨酸代谢;氨基酸的生物合成 |
| 溶血磷脂酰胆碱 | 530.7805 | 550.391104 | 1.13503632 | 0.38973764 | 1.44851764 | 甘油磷脂代谢 |
| 哌啶 | 61.6 | 86.0968421 | 1.93132993 | 2.72951174 | 0.57613801 | 托烷、哌啶和吡啶生物碱的生物合成 |
| 苯丙氨酸 | 107.541 | 166.086643 | 1.84292396 | 3.32400898 | 0.65354978 | 苯丙氨酸、酪氨酸和色氨酸生物合成;苯丙氨酸代谢;氨酰tRNA生物合成 |
| 棕榈酸 | 224.092 | 274.274417 | 1.79736056 | 0.37919265 | 2.45962705 | 线粒体脂肪酸伸长;脂肪酸代谢;不饱和脂肪酸生物合成;脂肪酸生物合成 |
| 肌酸 | 55.658 | 132.083642 | 1.67574639 | 3.33162455 | 0.67448439 | 甘氨酸、丝氨酸和苏氨酸代谢;精氨酸和脯氨酸代谢 |
| L-蛋氨酸 | 61.6 | 150.058813 | 1.77372873 | 2.16807682 | 0.59304969 | 氨酰tRNA生物合成;半胱氨酸和蛋氨酸代谢 |
| 左旋肉碱 | 50.619 | 162.113459 | 1.87308168 | 2.80210048 | 0.57573469 | 胆汁分泌;产热 |
| 鞘氨醇 | 255.286 | 302.306824 | 1.79737419 | 0.34585061 | 2.33457504 | 鞘脂代谢 |
| 植物鞘氨醇 | 225.002 | 318.300869 | 1.91766211 | 0.19095837 | 5.00896447 | 鞘脂代谢 |
| 硬脂酸 | 50.646 | 275.19589725 | 1.08353927578 | 1.330439706402 | 0.6338948506 | α-亚麻酸代谢 |
| 注: RT,保留时间;m/z,质荷比;VIP,OPLS-DA模型构建时不同物质对模型的贡献率;FC,fold change,差异倍数 | ||||||
|
| 与SC组相比,aP<0.05、bP<0.01、cP<0.001;与CLP组相比,dP<0.05、eP<0.01、fP<0.001 图 3 脓毒症大鼠血浆的主要差异性代谢物相对强度 Fig 3 The relative intensities of major metabolites in plasma of septic rats |
|
|
|
| 图 4 脓毒症大鼠血浆的主要差异性代谢物富集分析(A)和聚类分析(B) Fig 4 Concentration analysis of main differential metabolites in plasma of sepsis rats (A) and cluster analysis (B) |
|
|
本研究发现,脓毒症ALI大鼠血浆主要存在氨基酸、鞘脂代谢通路的紊乱,共鉴定出12个差异性代谢物;而GM可能通过调节这些差异代谢物,进而逆转相关代谢通路从而发挥改善脓毒症ALI的作用。
正常情况下机体的代谢基本处于动态平衡,然而脓毒症患者常常存在代谢紊乱,表现为代谢亢进,分解大于合成状态。本研究发现脓毒症ALI大鼠的血浆氨基酸代谢紊乱,主要涉及苯丙氨酸、酪氨酸和色氨酸生物的合成及苯丙氨酸代谢,而这三种氨基酸均为含有芳香环的α-氨基酸,即芳香族氨基酸(AAA)。AAA不仅为蛋白质合成的原料,也是合成儿茶酚胺和5-羟色胺等物质的前体[12]。食物中的蛋白质可在胃肠道中水解并产生大量AAA,肠道微生物进而分解AAA并产生大量的代谢物,这些代谢物可被宿主和微生物所主动感知和处理,进而调节局部和远处器官的免疫、代谢和神经反应。例如,肠道中吲哚衍生物可通过芳基烃受体(AhR)/白细胞介素(IL)-22轴[13]调节上皮的完整性和免疫反应。吲哚-3-醛(IAld)通过激活AhR促进固有层淋巴细胞分泌IL-22[14]。除AhR外,吲哚丙酸(IPA)被证明是孕烷受体激动剂(PXR)的内源性配体,而PXR可通过toll样受体4 (TLR4)诱导上皮细胞IL-10受体1,进而调节相关信号通路来增强肠道屏障的功能[15]。此外,色氨酸代谢物通过“肠-肝轴”在巨噬细胞和肝细胞中发挥抗炎作用[16]。总之,AAA的代谢物是作用于肠道和肝、肾、脑等远端器官的生物活性分子,这些信号分子将体内外各种因素与宿主的病理生理联系起来。因此,笔者推测,脓毒症患者由于肠道屏障功能减弱及全身机能较差,引起部分氨基酸合成及代谢异常,最终影响相关的信号通路,尤其是炎症相关通路的激活或抑制。这部分解释了脓毒症为何会发生代谢紊乱,且代谢紊乱如何进一步影响脓毒症的进展。此外,这些代谢物也可考虑作为评估脓毒症发生及预后的潜在生物标记物。
鞘脂代谢通路紊乱是本研究的重要发现之一。鞘脂是细胞的重要组成部分,主要存在于细胞膜中,具有维持细胞结构的功能。除此之外,它们还可作为信号分子调节细胞增殖、分化、成熟、凋亡和其他重要的细胞过程[17]。有证据表明,鞘脂代谢失调与冠心病、心力衰竭、癌症、哮喘、慢性阻塞性肺疾病、阿尔茨海默病,以及风湿性关节炎和多发性硬化症等自身免疫性疾病有关,并可作为这些疾病的潜在生物标志物[17-18]。鞘磷脂是最丰富的鞘脂,可与糖结合形成鞘糖脂(GSLs)[19]。研究表明,鞘糖脂可诱导巨噬细胞对葡萄糖的摄取,并与谷氨酰胺代谢和线粒体功能障碍密切相关。线粒体相关内质网膜(MAMs)中某些鞘糖脂的积累可导致氧化磷酸化水平上升,进而提高线粒体活性氧(ROS)的水平,影响线粒体动力学及ATP的产生[20]。因此,笔者推测鞘脂可能与糖代谢、氨基酸代谢有关,并且可能影响线粒体功能,从而在脓毒症的发生发展中发挥一定的作用。而GM可能通过逆转脓毒症ALI大鼠的氨基酸及脂质代谢异常,包括AAA等营养物质的吸收、合成与代谢及鞘脂代谢进而影响相关炎性因子的产生,以及直接恢复受损的细胞功能来发挥脓毒症的治疗作用。
本研究基于代谢组学,阐明了脓毒症ALI大鼠的相关代谢物变化及GM可能通过调节异常的氨基酸和鞘脂代谢通路发挥改善脓毒症ALI大鼠的作用。本研究为临床上脓毒症的发生发展机制及GM未来可能用于治疗脓毒症提供了客观基础理论依据。
利益冲突 所有作者声明无利益冲突
作者贡献声明 王宁、孙同文:参与实验设计、文章撰写、文章修改;丁显飞、崔玉青、孙亚丽、宋恒:参与动物实验、数据处理和分析;孙俊一、宋高飞、原阳阳:参与制作图表
| [1] | Singer M, Deutschman CS, Seymour CW, et al. The third international consensus definitions for sepsis and septic shock (Sepsis-3)[J]. JAMA, 2016, 315(8): 801-810. DOI:10.1001/jama.2016.0287 |
| [2] | Matthay MA, Zemans RL, Zimmerman GA, et al. Acute respiratory distress syndrome[J]. Nat Rev Dis Primers, 2019, 5(1): 18. DOI:10.1038/s41572-019-0069-0 |
| [3] | Englert JA, Bobba C, Baron RM. Integrating molecular pathogenesis and clinical translation in sepsis-induced acute respiratory distress syndrome[J]. JCI Insight, 2019, 4(2): 124061. DOI:10.1172/jci.insight.124061 |
| [4] | Musumeci D, Roviello GN, Montesarchio D. An overview on HMGB1 inhibitors as potential therapeutic agents in HMGB1-related pathologies[J]. Pharmacol Ther, 2014, 141(3): 347-357. DOI:10.1016/j.pharmthera.2013.11.001 |
| [5] | Hidaka S, Iwasaka H, Hagiwara S, et al. Gabexate mesilate inhibits the expression of HMGB1 in lipopolysaccharide-induced acute lung injury[J]. J Surg Res, 2011, 165(1): 142-150. DOI:10.1016/j.jss.2009.05.039 |
| [6] | Yuksel M, Okajima K, Uchiba M, et al. Gabexate mesilate, a synthetic protease inhibitor, inhibits lipopolysaccharide-induced tumor necrosis factor-alpha production by inhibiting activation of both nuclear factor-kappaB and activator protein-1 in human monocytes[J]. J Pharmacol Exp Ther, 2003, 305(1): 298-305. DOI:10.1124/jpet.102.041988 |
| [7] | Uchiba M, Okajima K, Kaun C, et al. Gabexate mesilate, a synthetic anticoagulant, inhibits the expression of endothelial leukocyte adhesion molecules in vitro[J]. Crit Care Med, 2003, 31(4): 1147-1153. DOI:10.1097/01.CCM.0000060005.48885.2B |
| [8] | Nielsen J. Systems biology of metabolism[J]. Annu Rev Biochem, 2017, 86: 245-275. DOI:10.1146/annurev-biochem-061516-044757 |
| [9] | Cui YQ, Liu SH, Zhang XJ, et al. Metabolomic analysis of the effects of adipose-derived mesenchymal stem cell treatment on rats with sepsis-induced acute lung injury[J]. Front Pharmacol, 2020, 11: 902. DOI:10.3389/fphar.2020.00902 |
| [10] | Ding XF, Liang HY, Sun JY, et al. Adipose-derived mesenchymal stem cells ameliorate the inflammatory reaction in CLP-induced septic acute lung injury rats via sTNFR1[J]. J Cell Physiol, 2019, 234(9): 16582-16591. DOI:10.1002/jcp.28329 |
| [11] | Sun JY, Ding XF, Liu SH, et al. Adipose-derived mesenchymal stem cells attenuate acute lung injury and improve the gut microbiota in septic rats[J]. Stem Cell Res Ther, 2020, 11(1): 384. DOI:10.1186/s13287-020-01902-5 |
| [12] | Lynch JH, Dudareva N. Aromatic amino acids: a complex network ripe for future exploration[J]. Trends Plant Sci, 2020, 25(7): 670-681. DOI:10.1016/j.tplants.2020.02.005 |
| [13] | Cervantes-Barragan L, Chai J, Tianero MD, et al. Lactobacillus reuteri induces gut intraepithelial CD4+CD8αα+ T cells[J]. Science, 2017, 357(6353): 806-810. DOI:10.1126/science.aah5825 |
| [14] | Hou QH, Ye LL, Liu HF, et al. Lactobacillus accelerates ISCs regeneration to protect the integrity of intestinal mucosa through activation of STAT3 signaling pathway induced by LPLs secretion of IL-22[J]. Cell Death Differ, 2018, 25(9): 1657-1670. DOI:10.1038/s41418-018-0070-2 |
| [15] | Liu YL, Hou YL, Wang GJ, et al. Gut microbial metabolites of aromatic amino acids as signals in host-microbe interplay[J]. Trends Endocrinol Metab, 2020, 31(11): 818-834. DOI:10.1016/j.tem.2020.02.012 |
| [16] | Krishnan S, Ding YF, Saedi N, et al. Gut microbiota-derived tryptophan metabolites modulate inflammatory response in hepatocytes and macrophages[J]. Cell Rep, 2018, 23(4): 1099-1111. DOI:10.1016/j.celrep.2018.03.109 |
| [17] | Bouscary A, Quessada C, René F, et al. Sphingolipids metabolism alteration in the central nervous system: Amyotrophic lateral sclerosis (ALS) and other neurodegenerative diseases[J]. Semin Cell Dev Biol, 2021, 112: 82-91. DOI:10.1016/j.semcdb.2020.10.008 |
| [18] | Harden OC, Hammad SM. Sphingolipids and diagnosis, prognosis, and organ damage in systemic lupus erythematosus[J]. Front Immunol, 2020, 11: 586737. DOI:10.3389/fimmu.2020.586737 |
| [19] | Hannun YA, Obeid LM. Sphingolipids and their metabolism in physiology and disease[J]. Nat Rev Mol Cell Biol, 2018, 19(3): 175-191. DOI:10.1038/nrm.2017.107 |
| [20] | Schömel N, Geisslinger G, Wegner MS. Influence of glycosphingolipids on cancer cell energy metabolism[J]. Prog Lipid Res, 2020, 79: 101050. DOI:10.1016/j.plipres.2020.101050 |
2022, Vol. 31



