急诊手术是因病情紧迫,经医生评估后认为需要在短时间内手术,否则有生命危险的手术。急诊手术较择期手术存在更高的并发症率和病死率[1]。老年患者随着年龄增长,机体各器官系统储备能力下降、免疫功能减退,且多伴有不同种类、不同程度的基础疾病,手术耐受性差、术后并发症风险高。因此,如何有效地预判该类患者急诊手术术后并发症风险是外科治疗中的一个重要问题。目前,一些评估方法被用于评估患者的术后并发症风险,包括美国麻醉医师协会分级(American Society of Anesthesiologists Physical Status Grading,ASA)[2-3]、手术风险评分(surgical risk score,SRS)[2, 4]和生理及手术严重性评分(physiological and operative severity score for the enUmeration of mortality,POSSUM)[2, 5]等。但是,部分术后并发症比较轻微,即使出现也不需要特殊处理,且不影响患者的预后,将此类轻微并发症纳入并发症统计进行风险评估,可能导致风险过度预测。因此,根据并发症对预后的影响程度进行分层,再进行风险评估,更有利于临床决策。本研究对60岁及以上接受急诊手术的患者,根据术后并发症严重程度及对预后的影响进行风险分层后,分析常用手术风险评估工具的评估价值。
1 资料与方法 1.1 一般资料收集2016年1月至2018年3月于北京大学第一医院普通外科行急诊手术的年龄在60岁及以上患者的病例资料。入选条件:①年龄要求:60岁及以上;②24 h内(接诊到开始实施手术)行普通外科急诊手术患者。排除标准:6个月内曾行手术治疗的患者。
1.2 方法根据麻醉单统计患者ASA分级。根据手术记录情况来进行CEPOD(confidential enquiry into perioperative death)和BUPA(British United Provident Association)分级,并计算SRS评分。根据患者术前临床资料,按照POSSUM评分系统要求统计生理学指标(包括年龄、心脏功能、呼吸情况、血压、脉搏、血红蛋白、Glasgow评分、白细胞计数、尿素氮、血清钾、血清钠、心电图)和手术侵袭度指标(包括手术创伤程度、手术次数、失血量、腹腔污染程度、手术类型和肿瘤转移情况),并计算POSSUM预测并发症率。
根据病历记录,统计术后2周内的并发症情况。采用Clavien-Dindo分级法评价术后并发症严重程度。
1.3 统计学方法利用SPSS 22.0软件对等级资料进行非参数检验,对连续性资料进行成组t检验,并进行受试者工作特征曲线(receiver operating characteristic curve,ROC)分析,分析最佳截断值和曲线下面积,评价其预测效能。计量资料以均数±标准差(Mean±SD)表示,以P<0.05为差异有统计学意义。
2 结果 2.1 病例概况共收集689例患者的临床资料。其中,男351例,女338例,年龄60~96岁,年龄(71.22±7.69)岁。
2.2 术前基础疾病(并存病)情况高血压368例次,心律失常60例次,冠心病83例次,心衰78例次,COPD 18例次,过敏性哮喘10例次,慢性支气管炎46例次,糖尿病115例次,慢性肾功能不全51例次,脑血管病(包括脑出血和脑梗)67例次,消化性溃疡17例次。其他基础疾病(恶性肿瘤、白血病、结缔组织病等)150例次。
2.3 麻醉方式和手术方式666例采用气管插管(包括喉罩)全身麻醉,23例采用持续性硬膜外麻醉,局部麻醉2例。
手术术式:肝脏部分切除术23例,肝脓肿开窗引流术4例,腹腔镜胆囊切除术152例,开腹胆囊切除术21例,腹腔镜下胆总管切开取石引流术18例,开腹胆总管切开取石引流术23例,胆肠吻合术14例,胰十二指肠切除术4例,胰腺体尾假性囊肿切除引流术5例,胃溃疡穿孔修补术15例,腹腔镜下胃大部切除+胃-空肠吻合术14例,十二指肠溃疡穿孔修补术6例,十二指肠部分切除术2例,小肠部分切除术54例,小肠穿孔修补术4例,小肠扭转复位术3例,小肠切开异物取出术6例,阑尾切除术(包括腹腔镜和开腹)102例,右半结肠切除术32例,左半结肠切除术10例,乙状结肠切除术18例,直肠前切除+结肠造口术15例,腹腔镜下直肠前切除术+造口术28例,腹腔镜下腹-会阴-直肠联合切除术4例,结肠造口术12例,疝囊高位结扎术和疝修补术23例,肠系膜血管手术2例,其他手术(包括开腹探查、肠黏连松解术和甲状腺切除术等)75例。共301名(43.69%)患者术后转入ICU。
2.4 术后并发症情况377名(54.7%)患者术后2周内出现并发症:缺血性心脏病67例次,室上性心动过速23例次,室性心律失常7例次,肺不张85例次,肺部感染103例次,呼吸衰竭26例次,反流性食管炎158例次,腹水(腹腔积液量>200ml)173例次,胃肠道瘘14例次,胃瘫/肠麻痹7例次,胰瘘6例次,肠梗阻7例次,胆瘘1例次,急性肾功能衰竭18例次,泌尿系感染31例次,切口裂开8例次,切口感染21例次,下肢血栓形成14例次,下肢水肿76例次,休克(包括感染中毒性和失血性)64例次,其他并发症(消化道出血、凝血功能异常、肝功能异常、电解质紊乱等)114例次。死亡36例(5.2%)。出现并发症的377例患者中,Clavien-Dindo分级Ⅰ级28例,Ⅱ级261例,Ⅲ级27例,Ⅳ级25例,Ⅴ级36例。
2.5 未发生并发症组(A组)和Clavien-Dindo Ⅰ级组(B组)的比较对A组和B组的住院天数[(6.59±6.38)d vs(7.93±6.80)d,P>0.05]和住院费用[(22 205.88±20 702.22)元vs(21 603.05±15 507.03)元,P>0.05]进行独立样本t检验,差异无统计学意义(见表 1)。
| 指标 | A组 | B组 | P值 |
| 住院天数(d) | 6.59±6.38 | 7.93±6.80 | 0.281 |
| 住院费用(元) | 22205.88±20702.22 | 21603.05±15507.03 | 0.879 |
对B组和C组的住院天数[(7.93±6.80)d vs (14.22±16.01)d,P<0.05]和住院费用[(21603.05±15507.03)元vs (69173.86±50902.70)元,P<0.05]进行两独立样本t检验,差异有统计学意义(见表 2)。
| 指标 | B组 | C组 | P值 |
| 住院天数(d) | 7.93±6.80 | 14.22±16.01 | 0.037 |
| 住院费用(元) | 21603.05±15507.03 | 69173.86±50902.70 | 0.000 |
A组和D组的ASA分级[(2.13±0.45) vs (2.67±0.68),P<0.05]、SRS评分[(9.38±0.89) vs (10.28±0.99),P<0.05]、生理学指标[(18.49±4.11)vs(21.93±5.11),P<0.05]、手术侵袭度指标[(12.05±2.00) vs (12.51±2.24),P<0.05]和POSSUM预测并发症率[(34.91±15.87)% vs (48.99±20.13)%,P<0.05],差异有统计学意义(见表 3)。
| 指标 | A组 | D组 | P值 |
| ASA分级 | 2.13±0.45 | 2.67±0.68 | 0.000 |
| SRS评分 | 9.38±0.89 | 10.28±0.99 | 0.000 |
| 生理学指标 | 18.49±4.11 | 21.93±5.11 | 0.000 |
| 手术侵袭度指标 | 12.05±2.00 | 12.51±2.24 | 0.000 |
| POSSUM预测并发症率(%) | 34.91±15.87 | 48.99±20.13 | 0.004 |
E组340例,F组349例。对E组和F组进行非参数检验和成组t检验,两组的ASA分级[(2.16±0.47) vs (2.69±0.680,P<0.05]、SRS评分[(9.41±0.90) vs (10.33±0.98),P<0.05]、生理学指标[(18.68±4.30) vs (22.03±5.05),P<0.05]、手术侵袭度指标[(12.06±2.00) vs (12.54±2.26),P<0.05]和POSSUM预测并发症率[(35.58±16.62)% vs (49.47±19.88) %,P<0.05],差异有统计学意义(见表 4)。
| 指标 | E组 | F组 | P值 |
| ASA分级 | 2.16±0.47 | 2.69±0.68 | 0.000 |
| SRS评分 | 9.41±0.90 | 10.33±0.98 | 0.000 |
| 生理学指标 | 18.68±4.30 | 22.03±5.05 | 0.000 |
| 手术侵袭度指标 | 12.06±2.00 | 12.54±2.26 | 0.000 |
| POSSUM预测并发症率(%) | 35.58±16.62 | 49.47±19.88 | 0.000 |
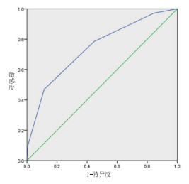
ASA分级的曲线下面积(Area Under Curve, AUC)为0.713,95%CI:0.674~0.751,标准误为0.020,P=0.000<0.05;SRS评分的AUC为0.742,95%CI:0.706~0.779,标准误为0.019,P=0.000<0.05;POSSUM预测并发症率的AUC为0.710,95%CI:0.671~0.749,标准误为0.020,P=0.000<0.05(见图 1、2、3)。ASA分级的最佳截断值为Ⅲ级(敏感度为77%,特异度为81%),SRS评分的最佳截断值为10分(敏感度为66%,特异度为87%),POSSUM预测并发症率的最佳截断值为37.87%(敏感度为70%,特异度为69%)。
|
| 图 1 ASA评估术后出现高危并发症的ROC曲线 |
|
|
|
| 图 2 SRS评估术后出现高危并发症的ROC曲线 |
|
|
|
| 图 3 POSSUM评估术后出现高危并发症的ROC曲线 |
|
|
随着老年人口总量增加及平均预期寿命的延长,越来越多的老年患者接受外科手术。与年轻患者相比,老年患者更易出现术后并发症,尤其是术前伴有慢性基础疾病的老年患者[6-8]。老年患者大多起病隐匿,早期缺乏典型的症状和体征,常发展至需要急诊手术干预时才就诊。由于术前准备时间有限,其术后并发症率和病死率高于择期手术[3, 9-11]。在临床工作中,如能在术前对此类患者的急诊手术术后并发症风险做出准确评价,对外科治疗方案的选择有重要意义,有益于医生与患方在有限的时间内就不同治疗方法的利弊进行充分和有效地沟通,为提高外科治疗的整体效果提供帮助和依据。准确、有效的预测术后并发症情况,也为术后给予有效并适度的护理提供依据(如术后是否进入ICU观察等),既保证高风险患者的安全,又节省低风险患者的医疗负担,合理利用有限的医疗资源。
但是,某些术后并发症比较轻微,即使出现也不需要特殊处理且不影响患者的预后。因此,对手术风险的评估应根据并发症严重程度及对预后的影响进行风险分层后,再进行评估,以更精确的辅助临床决策。
1992年,Clavien等[12]提出根据并发症的处理方法来对并发症严重程度进行分类的方法,将术后不良结局分为三类:(a)并发症;(b)治疗失败;(c)后遗症。在上述理论的基础上,2009年Clavien和Dindo等提出了Clavien-Dindo分级法[13],其基于术后并发症的严重程度和是否需要针对并发症进行相应的治疗,将术后并发症分为Ⅰ级-Ⅴ级(见表 5)。Clavien等在后续研究中,验证了Clavien-Dindo分级法的客观性和可信性,认为可以在回顾性和前瞻性研究中使用此分级方法对术后并发症严重程度进行分类[14]。本研究中采用该分级方法对并发症严重程度进行分类。
| 分级 | 定义 |
| Ⅰ | 术后出现无需药物、手术、内镜或放射治疗的异常改变,但包括需要止吐药、退热药、止痛药、电解质和物理治疗的术后并发症,还包括需要在床旁行开放引流的伤口感染 |
| Ⅱ | 需要除Ⅰ级所用药物以外的药物治疗的术后并发症,还包括输血和全肠外营养 |
| Ⅲ | 需要行手术、内镜、放射治疗等干预措施的术后并发症 |
| Ⅲa | 干预措施不需要在全麻下进行 |
| Ⅲb | 干预措施需要在全麻下进行 |
| Ⅳ | 危及生命的术后并发症,包括中枢神经系统并发症、需要重症监护或至重症监护病房处理的并发症a |
| Ⅳa | 出现单个器官功能障碍 |
| Ⅳb | 多器官功能障碍 |
| Ⅴ | 死亡 |
| 注:a脑出血、缺血性卒中、蛛网膜下腔出血,但需要排除短暂性缺血发作 | |
本研究结果提示,60岁及以上患者出现Clavien-Dindo Ⅰ级并发症,与未出现并发症的患者相比,并未显著增加住院时间及住院花费。而出现Clavien-Dindo Ⅱ级并发症的患者,与出现Clavien-Dindo Ⅰ级并发症的患者相比,住院时间及住院花费显著增加,提示Ⅱ级及以上级别并发症对患者的术后恢复有更为实质上的影响。因此,在急诊手术风险评估中,将出现Clavien-Dindo Ⅰ级并发症的患者与未出现并发症的患者同归入低风险组,将出现Clavien-Dindo Ⅱ级及以上并发症的患者归入高风险组,再进行风险评估,更利于临床决策。
有研究提示[2],ASA分级、SRS评分及POSSUM评分系统可以较为准确地协助预测老年患者的急诊手术风险。
ASA分级由Saklad在1941年提出[15],并在1963年进行过修改[16]。ASA分级使用简单,仅需根据患者的病史资料及主要体征即可对患者的手术风险进行评估。ASA分级与患者术后并发症的发生率有一致性,随着ASA分级的升高,患者并发症率也逐渐升高[2]。
SRS评分由Sutton在2002年提出[4],由CEPOD手术分级、ASA分级和BUPA手术分级三个参数计算得出。SRS评分主要在ASA分级的基础上,结合了CEPOD分级和BUPA分级,延续了ASA分级简单易行的优点,而综合考虑了患者基础情况和手术创伤因素。有研究提示SRS评分可以用来评估患者术后发生并发症的风险[2, 17]。
POSSUM评分系统由Copeland等在1991年建立[5],其通过计算12项术前因素和6项手术因素的评分,得到生理评分和手术评分,通过以下方程计算手术预测并发症率和预测病死率:POSSUM预测并发症率R:In[R/(1-R)]=-5.91+(0.16×生理评分)+(0.19×手术评分);POSSUM预测病死率R:In [R/(1-R)]=-7.04+(0.13×生理评分)+(0.16×手术评分)。POSSUM评分系统是常用的估计手术并发症率和病死率的评分方法[5, 18]。
上述三种评估方法均被认为可用于术后并发症的风险评估。但此前的研究,仅验证了三种评估方法对是否发生术后并发症的风险评估价值,而未对并发症的严重程度进行分层。未进行并发症严重程度的分层,会将部分不需要特殊处理、不增加医疗花费、不影响患者预后的轻微并发症也计入术后风险中,对手术的风险造成过度估计。
本研究结果提示,当未发生并发症的患者和出现Clavien-Dindo Ⅰ级并发症患者合并为低危组时,三种评估方式可有效地预测是否出现Ⅱ级及以上级别并发症。进一步的ROC分析,发现ASA Ⅲ级及以上、SRS评分10分及以上和POSSUM预测并发症率为37.87%及以上时,可较为准确地预测60岁及以上患者急诊手术术后是否出现Clavien-Dindo Ⅱ级及以上级别并发症。
本研究存在如下一些局限性。首先,本研究为单中心研究,样本量仍偏小。其次,没有分析患者术后长期生活质量或长期并发症发生率等。另外,本研究仅采集了普通外科急诊手术的数据,而没有采集其他专科手术的数据。因此,仍需更大样本含量、针对更多手术类型的前瞻性研究进行进一步探讨。
综上所述,ASA分级、SRS评分及POSSUM评分系统可有效协助60岁及以上患者急诊手术术后出现Clavien-Dindo Ⅱ级及以上级别并发症的风险评估。
| [1] | Sørensen LT, Malaki A, Wille-Jørgensen P, et al. Risk factors for mortality and postoperative complications after gastrointestinal surgery[J]. J Gastrointest Surg, 2007, 11(7): 903-910. DOI:10.1007/s11605-007-0165-4 |
| [2] | 刘斯, 赵建勋, 印建中, 等. 60岁以上高龄患者急诊手术的风险评估[J]. 中国现代医学杂志, 2012, 22(28): 106-110. DOI:10.3969/j.issn.1005-8982.2012.28.026 |
| [3] | Pearse RM, Harrison DA, James P, et al. Identification and characterization of the high-risk surgical population in the United Kingdom[J]. Crit Care, 2006, 10(3): R81. DOI:10.1186/cc4928 |
| [4] | Sutton R, Bann S, Brooks M, et al. The surgical risk scale as an improved tool for risk-adjusted analysis in comparative surgical audit[J]. Br J Surg, 2002, 89(6): 763-768. DOI:10.1046/j.1365-2168.2002.02080.x |
| [5] | Copeland GP, Jones D, Walters M. POSSUM: A scoring system for surgical audit[J]. Br J Surg, 1991, 78(3): 355-360. DOI:10.1002/bjs.1800780327 |
| [6] | Partridge JSL, Harari D, Dhesi JK. Frailty in the older surgical patient: a review[J]. Age Ageing, 2012, 41(2): 142-147. DOI:10.1093/ageing/afr182 |
| [7] | Hamel MB, Henderson WG, Khuri SF, et al. Surgical outcomes for patients aged 80 and older: morbidity and mortality from major noncardiac surgery[J]. J Am Geriatr Soc, 2005, 53(3): 424-429. DOI:10.1111/j.1532-5415.2005.53159.x |
| [8] | Polanczyk CA, Marcantonio E, Goldman L, et al. Impact of age on perioperative complications and length of stay in patients undergoing noncardiac surgery[J]. Ann Intern Med, 2001, 134(8): 637. DOI:10.7326/0003-4819-134-8-200104170-00008 |
| [9] | Cook M, Day J. Hospital mortality after urgent and emergency laparotomy in patients aged 65 yr and over. Risk and prediction of risk using multiple logistic regression analysis[J]. Br J Anaesth, 1998, 80(6): 776-781. DOI:10.1093/bja/80.6.776 |
| [10] | Linn BS, Linn MW, Wallen N. Evaluation of results of surgical procedures in the elderly[J]. Ann Surg, 1982, 195(1): 90-96. DOI:10.1097/00000658-198201001-00013 |
| [11] | Arenal JJ, Bengoechea-Beeby M. Mortality associated with emergency abdominal surgery in the elderly[J]. Can J Surg, 2003, 46(2): 111-116. |
| [12] | Clavien PA, Sanabria JR, Strasberg SM. Proposed classification of complications of surgery with examples of utility in cholecystectomy[J]. Surgery, 1992, 111: 518-526. |
| [13] | Dindo D, Demartines N, Clavien PA. Classification of surgical complications: a new proposal with evaluation in a cohort of 6336 patients and results of a survey[J]. Ann Surg, 2004, 240(2): 205-213. DOI:10.1097/01.sla.0000133083.54934.ae |
| [14] | Clavien PA, Strasberg SM. Severity grading of surgical complications[J]. Ann Surg, 2009, 250(2): 197-198. DOI:10.1097/SLA.0b013e3181b6dcab |
| [15] | American Society of Anesthesiologists. New classification of physical status[J]. Anesthesiology, 1963: 24. |
| [16] | Wolters U, Wolf T, Stützer H, et al. ASA classification and perioperative variables as predictors of postoperative outcome[J]. Br J Surg, 1996, 77(2): 217-222. DOI:10.1093/bja/77.2.217 |
| [17] | Neary WD, Prytherch D, Foy C, et al. Comparison of different methods of risk stratification in urgent and emergency surgery[J]. Br J Surg, 2007, 94(10): 1300-1305. DOI:10.1002/bjs.5809 |
| [18] | Yii MK, Ng KJ. Risk-adjusted surgical audit with the POSSUM scoring system in a developing country. Physiological and Operative Severity Score for the enUmeration of Mortality and morbidity[J]. Br J Surg, 2002, 89(1): 110-113. DOI:10.1046/j.0007-1323.2001.01979.x |
2019, Vol. 28



